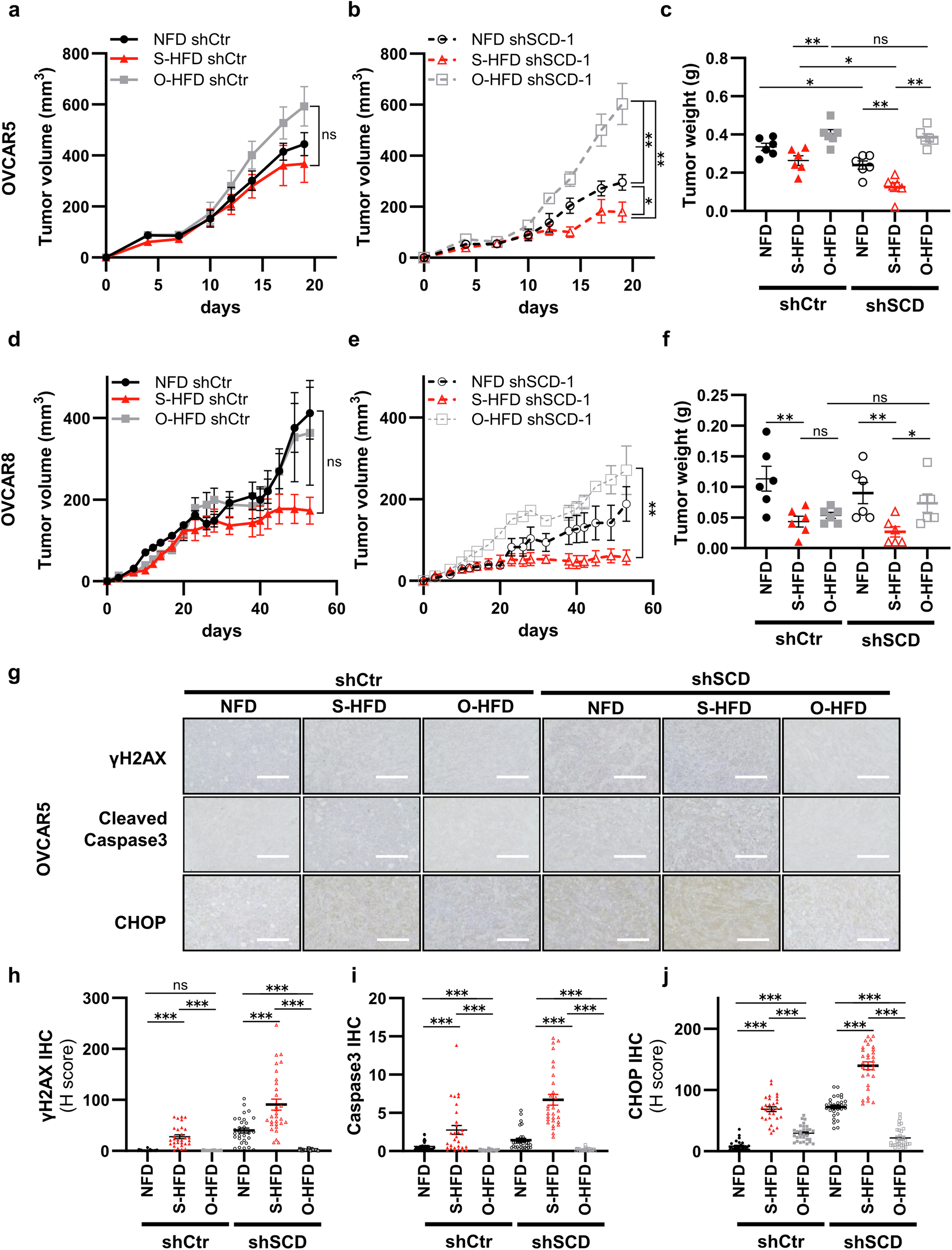
Fig. 6: The inhibition of unsaturation along with dietary supplementation with stearate hinders tumor growth, which is reversed by the addition of oleate.

Tumor growth in mice following subcutaneous injection of control (shCtr) (a) or SCD-knockdown (shSCD) (b) OVCAR5 cells. The mice were divided into three dietary groups, namely, the normal-fat diet (NFD), O-HFD, and S-HFD groups, and received the intervention from 3 days before injection until the end of the study (n = 6). The data are presented as the means ± SEMs. *p < 0.05, **p < 0.01, and ns stands for not significant; the Mann–Whitney test was applied between shCtr samples and the Wilcoxon matched-pairs signed rank test was applied between shCtr and shSCD-1 pairs. c Weights of the tumors at the end of the experimental period. d–f Validation of the results using OVCAR8 cells (n = 6). The data are presented as the means ± SEMs. *p < 0.05, **p < 0.01, and ns stands for not significant; the Mann–Whitney test was applied between shCtr samples and the Wilcoxon matched-pairs signed rank test was applied between shCtr and shSCD-1 pairs. g Representative images of immunohistochemical staining of tumor tissues derived from shCtr-OVCAR5 cells or shSCD-1-OVCAR5 cells depicting the levels of cleaved caspase-3, γH2AX, and CHOP. h–j Quantitative analysis of cleaved caspase-3, γH2AX, and CHOP levels in tissue. (n = 30; ***p < 0.001, ns: not significant, Mann–Whitney test).