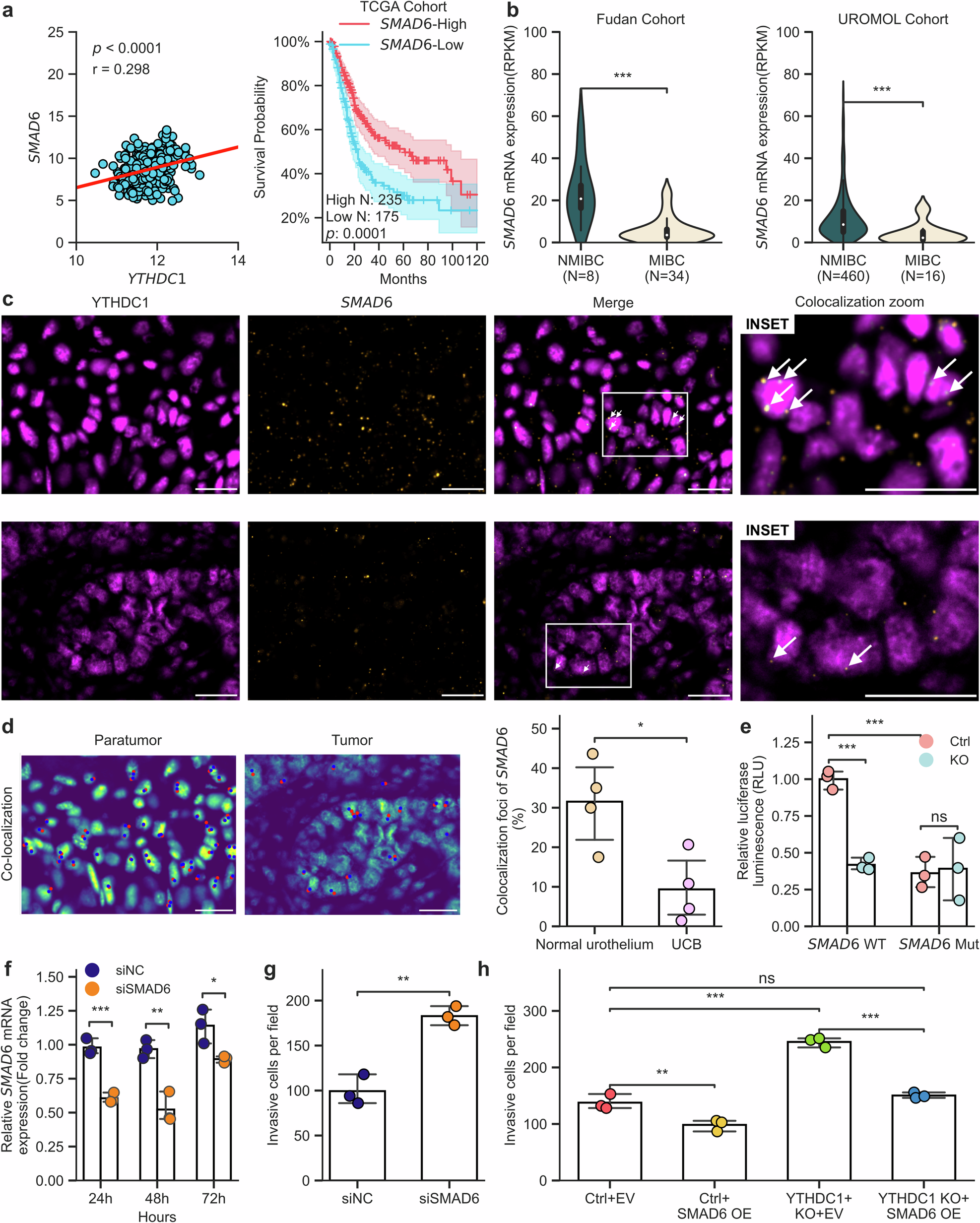
Fig. 6: Dysregulation of YTHDC1-SMAD6 promotes invasion in UCB.
From: Loss of YTHDC1 m6A reading function promotes invasiveness in urothelial carcinoma of the bladder

a Left panel: Pearson correlation analysis between YTHDC1 expression (Log2(normalized counts +1)) and SMAD6 (Log2(normalized counts +1)) in the TCGA-BLCA dataset, with p values and correlation coefficients (r) provided. Right panel: Ten-year overall survival analysis of SMAD6 in the TCGA-BLCA dataset. Log-rank test, p-value = 0.0001. b Comparison of SMAD6 expression in NMIBC and MIBC using data from the Fudan and UROMOL cohorts. ***p-value < 0.001, Mann‒Whitney U test. c Representative images of SMAD6 mRNA (yellow) and YTHDC1 protein (magenta) detected in paratumoral (upper row) and tumoral (lower row) FFPE tissues, respectively. The white arrows indicate SMAD6-YTHDC1 colocalization. Scale bar = 10 μM. d Left panel: Colocalization detection results using Big-FISH of the abovementioned paratumoral and tumoral tissues. Scale bar = 10 μM. Right panel: Quantification of the percentage of colocalized SMAD6 foci. *p-value < 0.05, paired Student’s t test. e Relative luciferase activity in control and YTHDC1-depleted UROtsa cells transfected with wild-type or m6A-mutant SMAD6 5’UTR constructs. Three independent experiments were performed. ***p-value < 0.001, ns: not significant. f Time course qPCR analysis of SMAD6 mRNA expression in UROtsa cells following transfection with nontargeting control siRNA (siNC) or SMAD6-targeting siRNA (siSMAD6). The experiments were performed with 3 biological replicates. ***p-value < 0.001, **p-value < 0.01, *p-value < 0.05. g Quantification of Transwell invasion assays of UROtsa cells transfected with siNC and siSMAD6 after 24 h. Three biological replicates, **p-value < 0.01. h Quantification of Transwell invasion assays of UROtsa Ctrl and YTHDC1-depleted cells transduced with empty vector (EV) and SMAD6 overexpression (OE). ***p-value < 0.001, **p-value < 0.01, ns: not significant. One-way analysis of variance (ANOVA) followed by Tukey’s post hoc test was used.