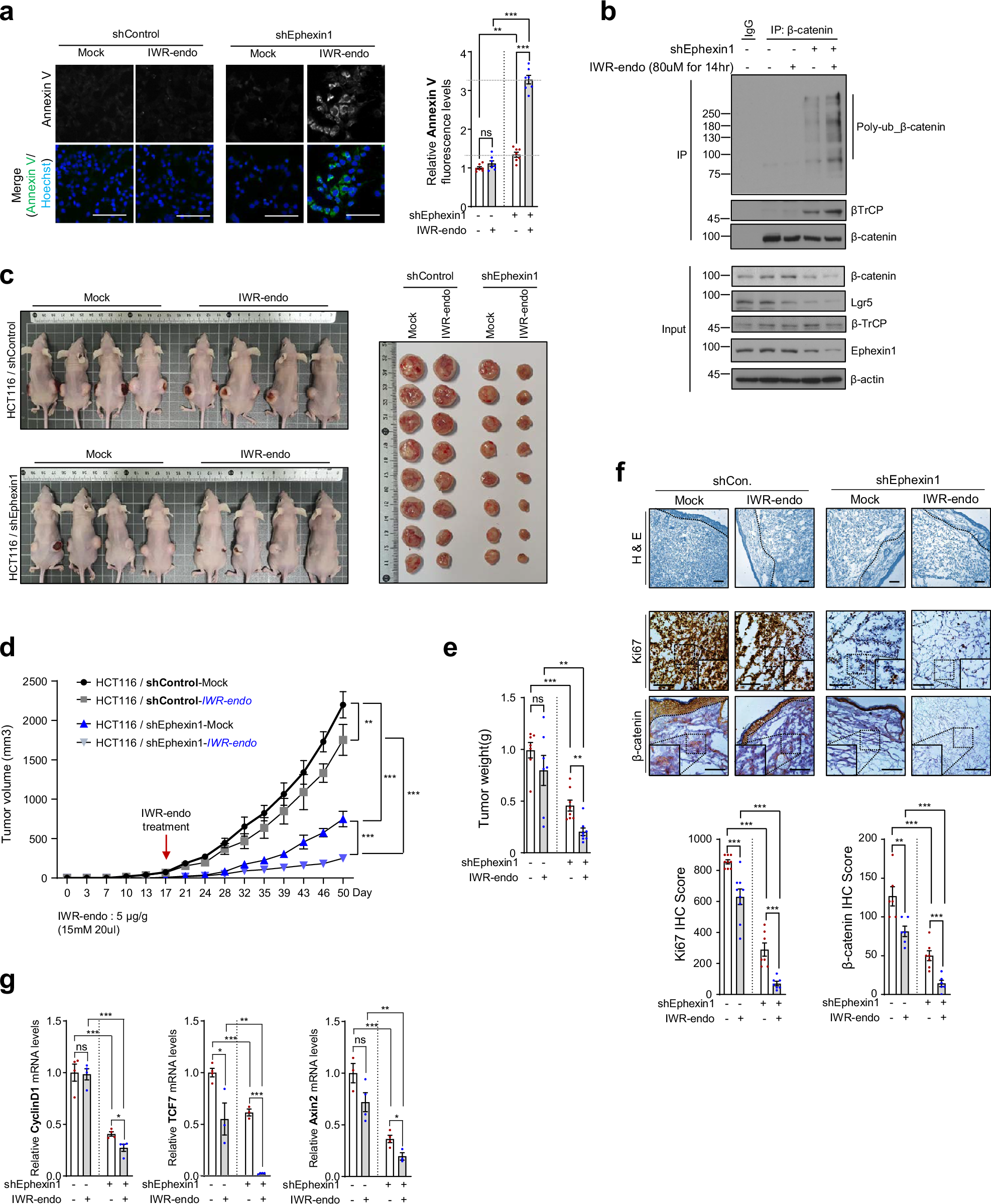
Fig. 6: Ephexin1 deficiency enhances sensitivity to Wnt inhibitors.

a Control and Ephexin1-deficient HCT116 cells were either treated with IWR1-endo (80 μM) or left untreated for 12 hours, followed by staining with Annexin V (green) for immunohistochemical analysis. The data were presented as the means ± SEMs. ns, not significant; **p < 0.01; ***p < 0.001, two-tailed Student’s t-test. b Control and Ephexin1-deficient HCT116 cells were treated with Wnt3a-CM or left untreated. The cell lysates were then immunoprecipitated with an anti-β-catenin antibody, followed by immunoblotting with the indicated antibodies. c Control and Ephexin1-depleted HCT116 cells were subcutaneously inoculated into BALB/c nude mice (n = 4). IWR1-endo (5 mg/kg) was administered every 3 or 4 days starting 17 days after transplantation. d The recorded tumor volumes for each group at the indicated times are shown. The data were presented as the means ± SEMs. ns, not significant; ***p < 0.001, two-way ANOVA. e The average tumor weight for each group at the endpoint of the experiment is presented. The data were presented as the means ± SEMs. ns, not significant; **p < 0.01; ***p < 0.001, two-tailed Student’s t-test. f H&E staining and immunohistochemistry analysis of Ki67 and β-catenin in each group at the endpoint of the experiment are shown. Scale bar = 100 μm. Quantification of Ki67 and β-catenin staining in each group is shown. The data were presented as the means ± SEMs. **p < 0.01; ***p < 0.001, two-tailed Student’s t-test. g The mRNA levels of Wnt/β-catenin target genes in the HCT116 xenograft tumors described in (c) were analyzed by qRT-PCR.