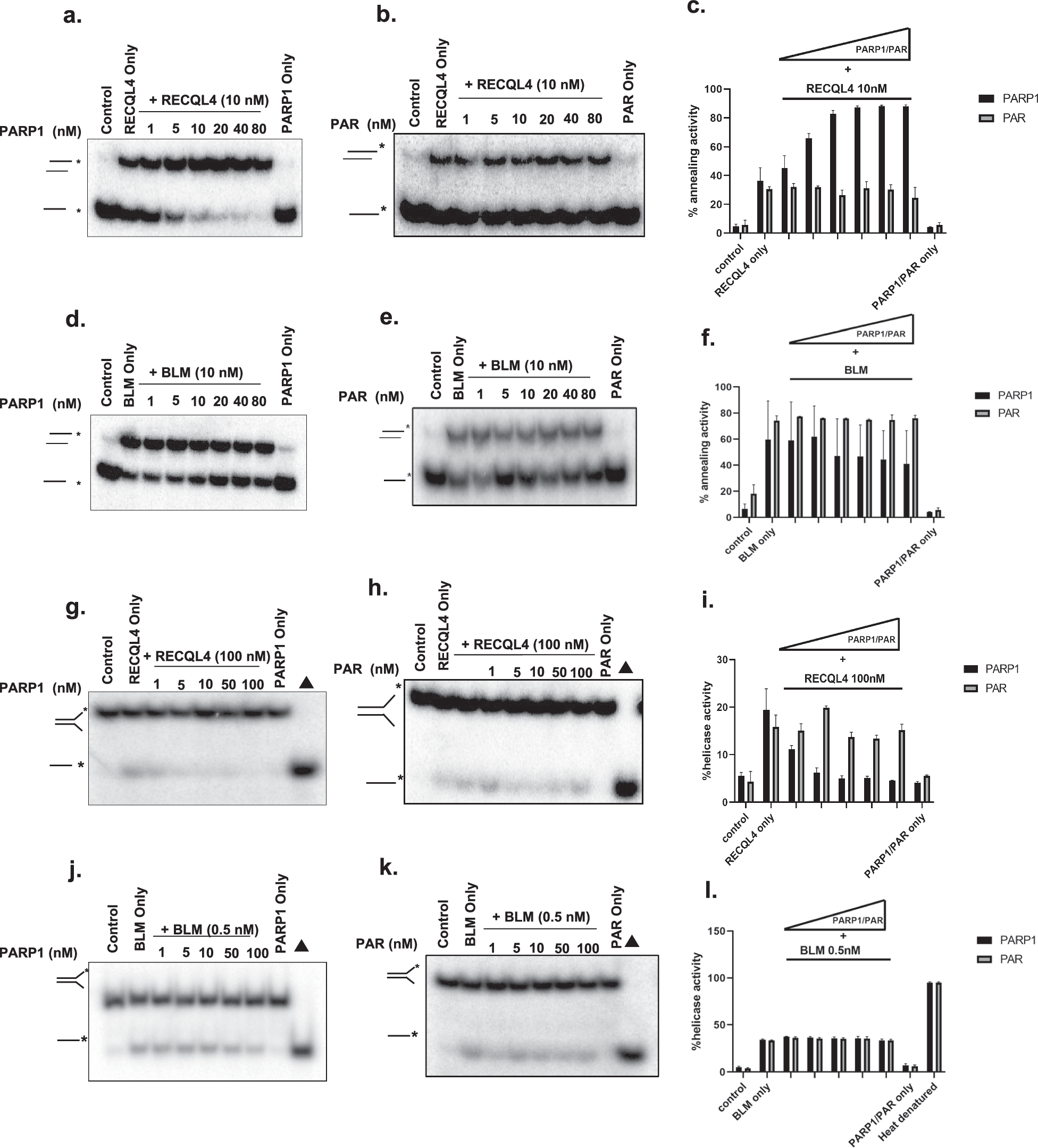
Fig. 1: RECQL4-catalyzed strand annealing activity is stimulated by non-PARylated PARP1.

a, b, The strand annealing activity of RECQL4 (10 nM) examined in the presence of increasing concentrations (0, 1, 5, 10, 20, 40 and 80 nM) of non-PARylated PARP1 (PARP1) (a) or PAR (b) with radiolabeled ssDNA 80 mer DNA and its complimentary single-stranded DNA. c, Graph showing the quantitative results of a and b. d, e, BLM (10 nM) strand annealing activity measured in the presence of increasing concentrations (0, 1, 5, 10, 20, 40 and 80 nM) of non-PARylated PARP1 (PARP1) (d) or PAR (e) with radiolabeled ssDNA 80 mer DNA and its complimentary single-stranded DNA. f, Graph showing the quantification results of d and e. g, h, Helicase activity of RECQL4 (100 nM) measured in the presence of increasing concentrations (1, 5, 10, 50 and 100 nM) of non-PARylated PARP1 (g) or PAR (h) with radiolabeled duplex fork DNA. i, A graph showing the quantitative results of g and h. j, k, BLM helicase activity (0.5 nM) was measured in the presence of increasing concentrations (1, 5, 10, 50 and 100 nM) of non-PARylated PARP1 (j) or PAR (k) with radiolabeled duplex fork DNA. l, Graph showing the quantification results of j and k. PARP1 and PAR alone have no helicase activity and ∆ represents the denatured substrate control. All experiments were repeated at least three times and the error bars represent the s.e.m.