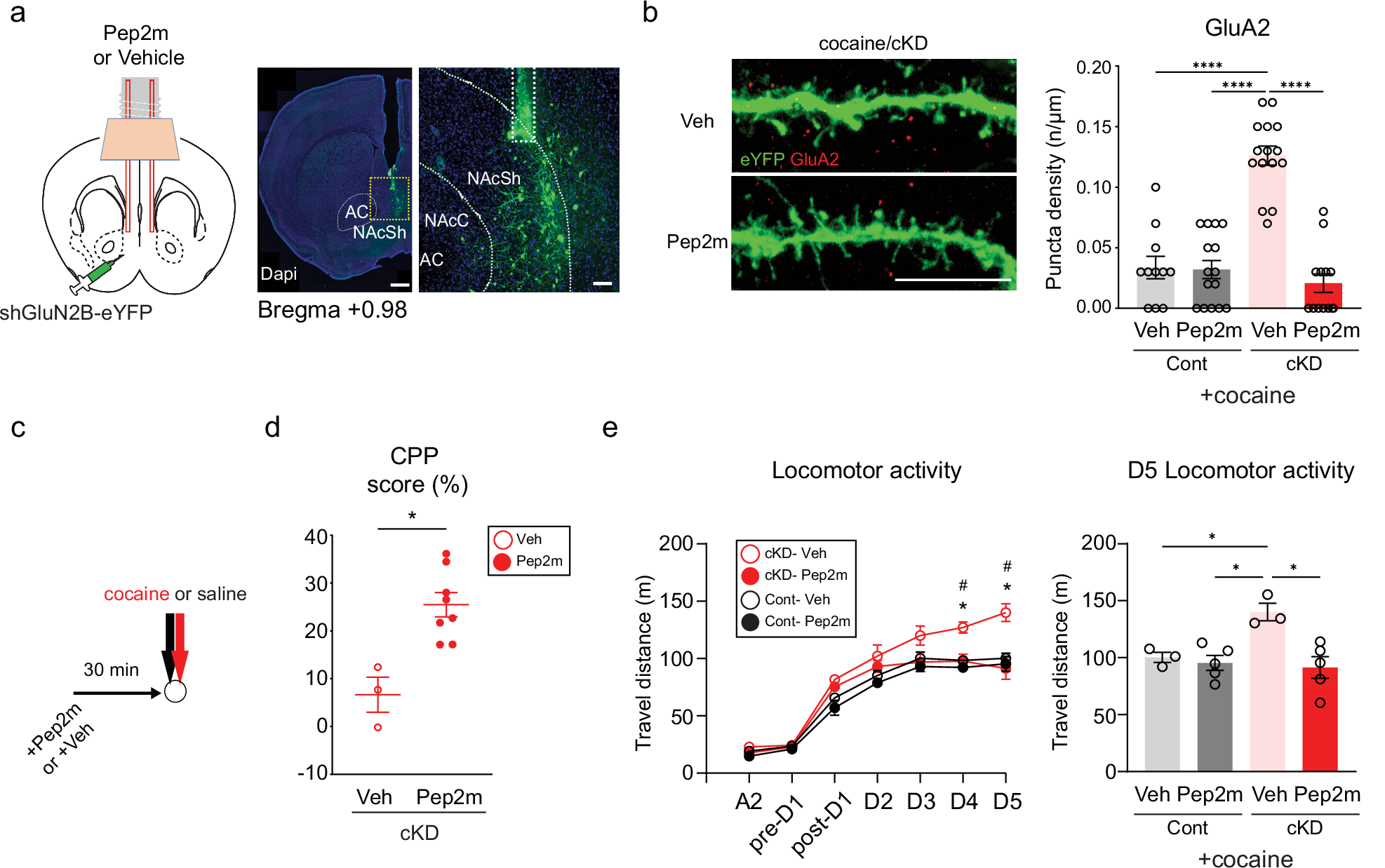
Fig. 4: GluN2B depletion impairs addiction memory and increases behavioral sensitization via GluA2-AMPAR trafficking.
From: GluN2B-mediated regulation of silent synapses for receptor specification and addiction memory

a, Left: a schematic of Pep2m treatment. Right: representative images show the tips of guide cannulas (dashed line) in the NAcSh. Scale bars, 500 μm and 100 μm. b, Left: representative images of GluA2-positive puncta (red) in the dendrites of D1-MSNs (green) from cocaine/cKD mice. Scale bar, 10 µm. Right: the GluA2 puncta density in eYFG-labeled dendrites was compared between GluN2B cKD mice in which either Pep2m or the vehicle was infused into NAcSh areas (n = 11 cells for the cocaine/control + vehicle group; n = 15 cells for the cocaine/control + Pep2m group; n = 15 cells for the cocaine/cKD + vehicle group; n = 13 cells for the cocaine/cKD + Pep2m group). c, The experimental timeline for behavioral assessments after the Pep2m or vehicle infusion. d, Quantified CPP scores in the cocaine chamber after Pep2m or vehicle treatment were compared in mice that previously received the shGluN2B virus (n = 3 mice for the vehicle group; n = 8 mice for the Pep2m group). e, Left: the locomotor activity of control/GluN2B cKD mice was compared upon daily cocaine infusion after the Pep2m or vehicle treatment (n = 3 cells for the cocaine/control + vehicle group; n = 5 cells for the cocaine/control + Pep2m group; n = 3 cells for the cocaine/cKD + vehicle group; n = 5 cells for the cocaine/cKD + Pep2m group). Right: a comparison of D5 locomotor activity between cocaine-treated mice that previously received either shGluN2B or the control virus. The data are presented as the mean ± s.e.m. (error bars); #P < 0.05, *P < 0.05, ****P < 0.0001, as determined by Tukey’s post hoc analysis after two-way ANOVA or the two-tailed Mann‒Whitney test.