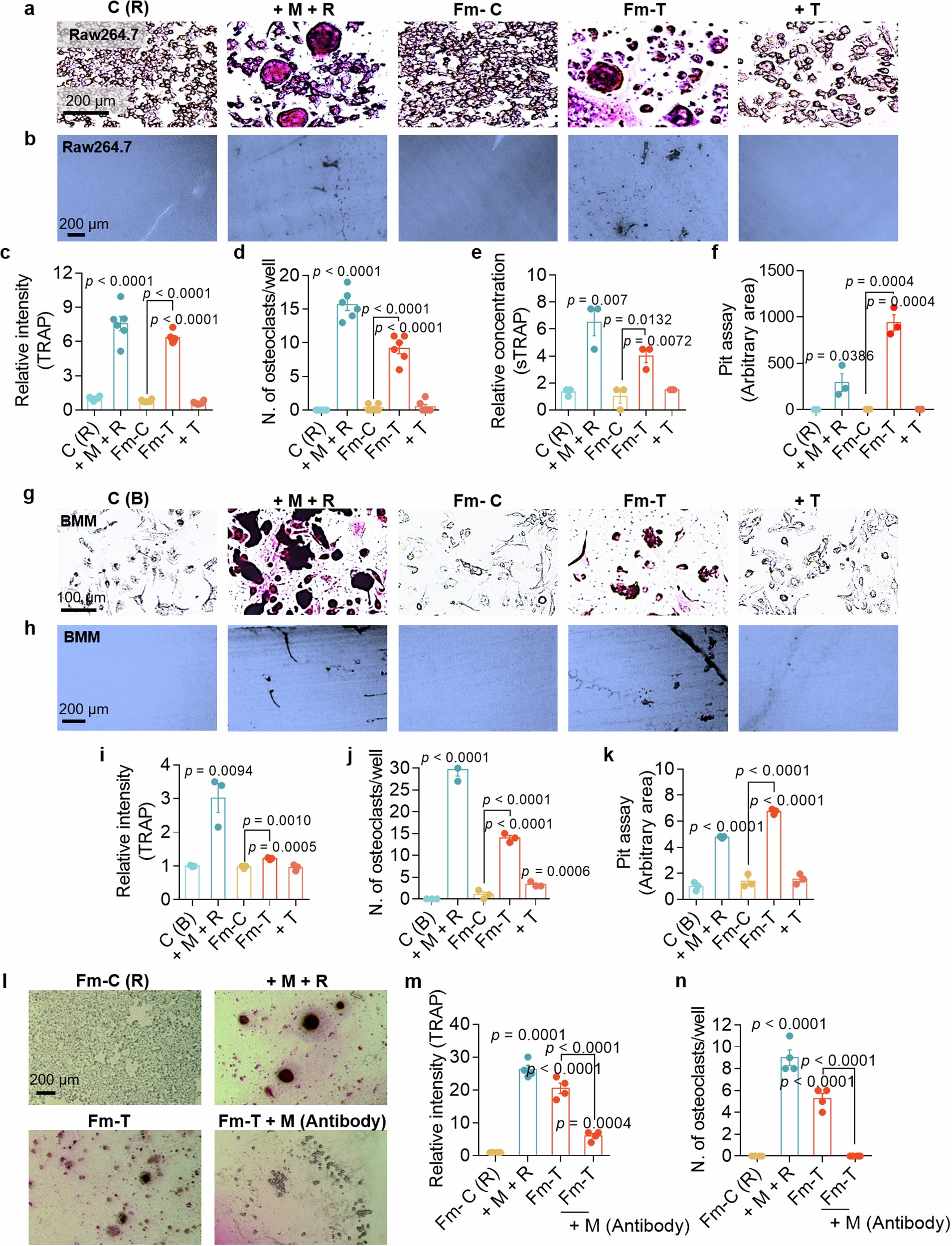
Fig. 3: Cytokine-exposed FLS media stimulates osteoclasts maturation, which exhibits positive TRAP staining and increased resorption of the bone matrix.

a Representative images of TRAP staining of osteoclasts derived from Raw264.7 cells subjected to the indicated conditions for 7 days. Scale bar, 200 μm. b Representative images of the bone resorption pit assay of Raw264.7 cells cultured with dentin discs and subjected to the indicated conditions for 7 days. Scale bar, 200 μm. c An analysis of the relative TRAP intensity in osteoclasts derived from Raw264.7 cells. The bars represent the mean ± s.e.m. (n = 6). d An analysis of the number of osteoclasts per well derived from Raw264.7 cells. The bars represent the mean ± s.e.m. (n = 6). e An analysis of the relative soluble TRAP (sTRAP) intensity in Raw264.7 cells. The bars represent the mean ± s.e.m. (n = 3). f An analysis of lacunae (dark area) formed by Raw264.7 cells. The bars represent the mean ± s.e.m. (n = 3). g Representative images of TRAP staining of osteoclasts derived from BMMs subjected to the indicated conditions. Scale bar, 100 μm. h Representative images of the bone resorption pit assay of BMMs cultured with dentin discs and subjected to the indicated conditions. Scale bar, 200 μm. i An analysis of the relative TRAP intensity in osteoclasts derived from BMMs. The bars represent the mean ± s.e.m. (n = 3). j An analysis of the number of osteoclasts per well derived from BMMs. The bars represent the mean ± s.e.m. (n = 3). k Analysis of lacunae (dark area) formed by BMMs. The bars represent the mean ± s.e.m. (n = 3). l Representative images of TRAP staining in osteoclasts derived from Raw264.7 cells treated with or without the M-CSF antibody and subjected to the indicated conditions for 7 days. Scale bar, 200 μm. m An analysis of the relative TRAP intensity in osteoclasts derived from Raw264.7 cells. The bars represent the mean ± s.e.m. (n = 4). n An analysis of the relative number of TRAP-positive osteoclasts derived from Raw264.7 cells. The bars represent the mean ± s.e.m. (n = 4).