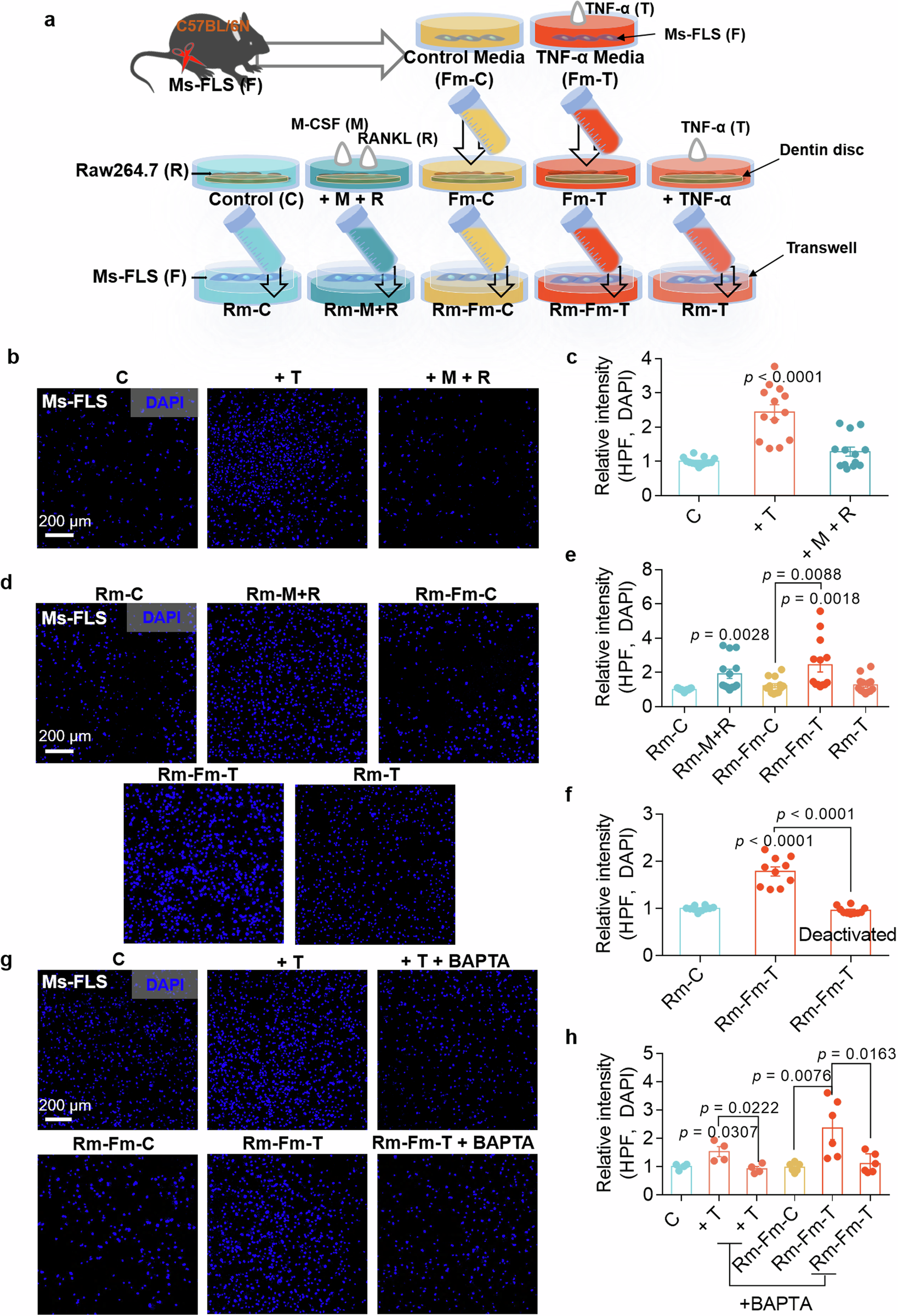
Fig. 4: Components released from mature osteoclasts enhance FLS migration.

a The schematic procedure of Ms-FLS migration cultured in the presence of the Raw264.7 cell medium-mediated stimuli. b Migration assays of isolated Ms-FLSs treated with TNF or M-CSF + RANKL for 6 h. Fluorescence staining with DAPI (blue). Scale bar, 200 μm. c An analysis of the total DAPI intensity was performed to assess Ms-FLS migration under the indicated conditions. The bars represent the mean ± s.e.m. (n = 13). d Migration assays of isolated Ms-FLSs subjected to the indicated conditions for 6 h. Fluorescence staining with DAPI (blue). Scale bar, 200 μm. e An analysis of the total DAPI intensity was performed to assess Ms-FLS migration under the indicated conditions. The bars represent the mean ± s.e.m. (n = 13). f Deactivated media were prepared from Rm-Fm-T (conditioned medium from Raw264.7 cells treated with FLS medium containing TNF). An analysis of the total DAPI intensity was performed to assess Ms-FLS migration in the presence or absence of deactivated media. The bars represent the mean ± s.e.m. (n = 10). g Migration assays of isolated Ms-FLSs subjected to the indicated conditions in the presence or absence of TNF and BAPTA for 6 h. Fluorescence staining with DAPI (blue). Scale bar, 200 μm. h An analysis of the total DAPI intensity was performed to assess Ms-FLS migration under the indicated conditions. The bars represent the mean ± s.e.m. (n = 6).