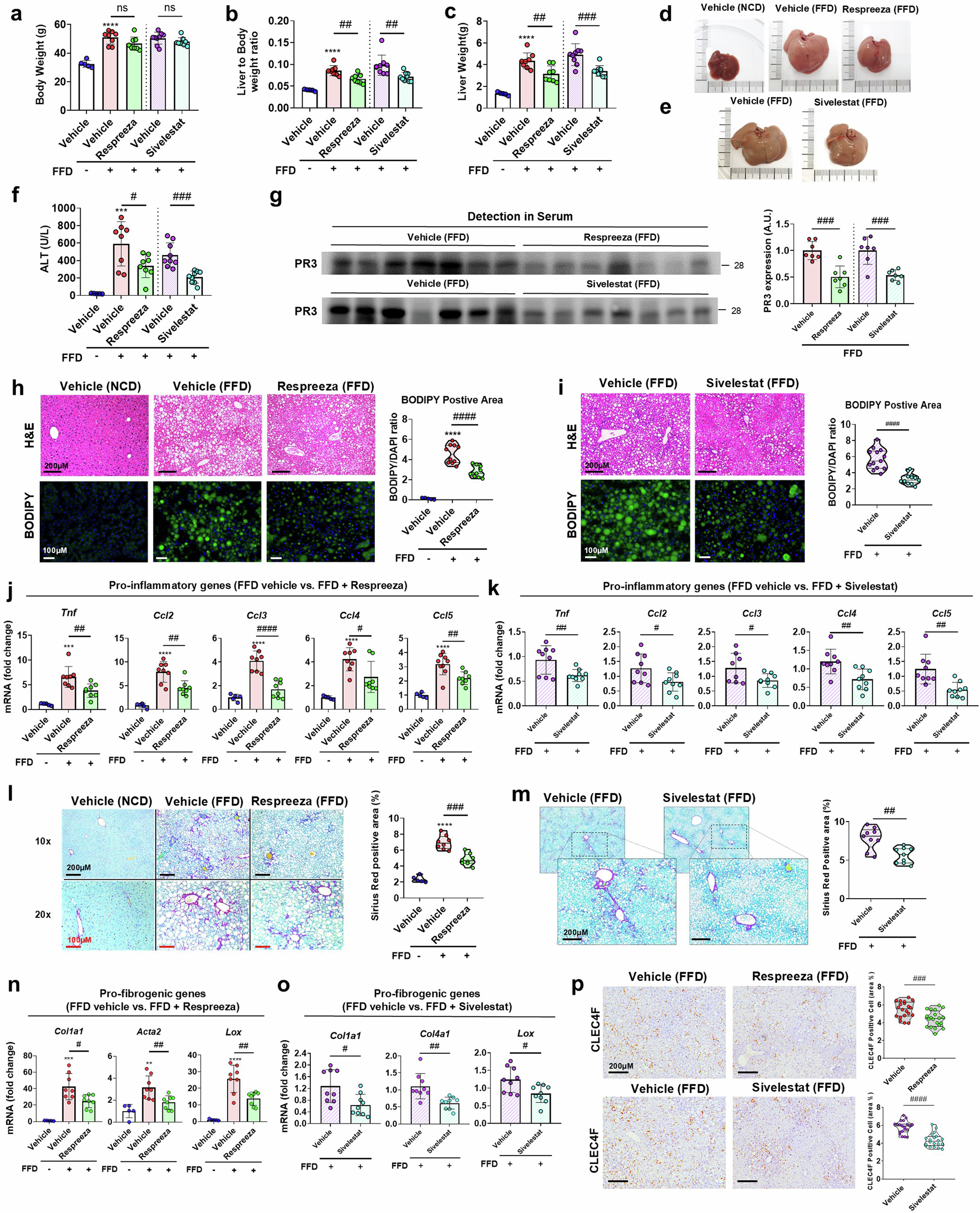
Fig. 3: A1AT supplementation or PR3 inhibition improves steatohepatitis and fibrosis in mice.
From: A1AT dysregulation of metabolically stressed hepatocytes by Kupffer cells drives MASH and fibrosis

a–f, BW (a), LW (b), LBW ratio (c), appearance of freshly collected liver tissue samples: treated with Respreeza (d) and sivelestat (e), and serum levels of alanine transferase (f) in the vehicle (NCD), vehicle (FFD), Respreeza (FFD) and sivelestat (FFD) groups. NCD-fed vehicle, n = 5; FFD-fed vehicle, n = 8 and FFD-fed and Respreeza-treated groups, n = 8. FFD-fed vehicle-fed, n = 10 and FFD-fed and sivelestat-treated groups, n = 10. g, Serum PR3 levels in each group using immunoblot. h,i, H&E- and BODIPY-stained liver sections. Each representative image of a BODIPY-stained section was selected and measured to determine the BODIPY-positive area (green, for lipid accumulation) and the 4,6-diamidino-2-phenylindole (DAPI)-positive area (blue, for nuclei and normalization). j, Relative mRNA expression of proinflammatory genes in hepatic tissues from the vehicle (NCD), vehicle (FFD) and Respreeza (FFD) groups. k, Relative mRNA expression of proinflammatory genes in hepatic tissues from the vehicle (FFD) and sivelestat (FFD) groups. l,m, Sirius red-stained liver sections from each group. Each representative image of a whole-body liver section from each group was analyzed to determine the Sirius red-positive area. n,o, Relative expression of profibrogenic genes in hepatic tissue from each group. p, IHC staining image of CLEC4F-positive KCs in each group. The data are presented as the means ± s.d; *,#P < 0.05, **,##P < 0.01, ***,###P < 0.001 and ****,####P < 0.0001 versus the control model. ns, not significant.