Fig. 5: MoKCs play a crucial role in increasing PR3 levels, leading to hepatic inflammation in MASH.
From: A1AT dysregulation of metabolically stressed hepatocytes by Kupffer cells drives MASH and fibrosis

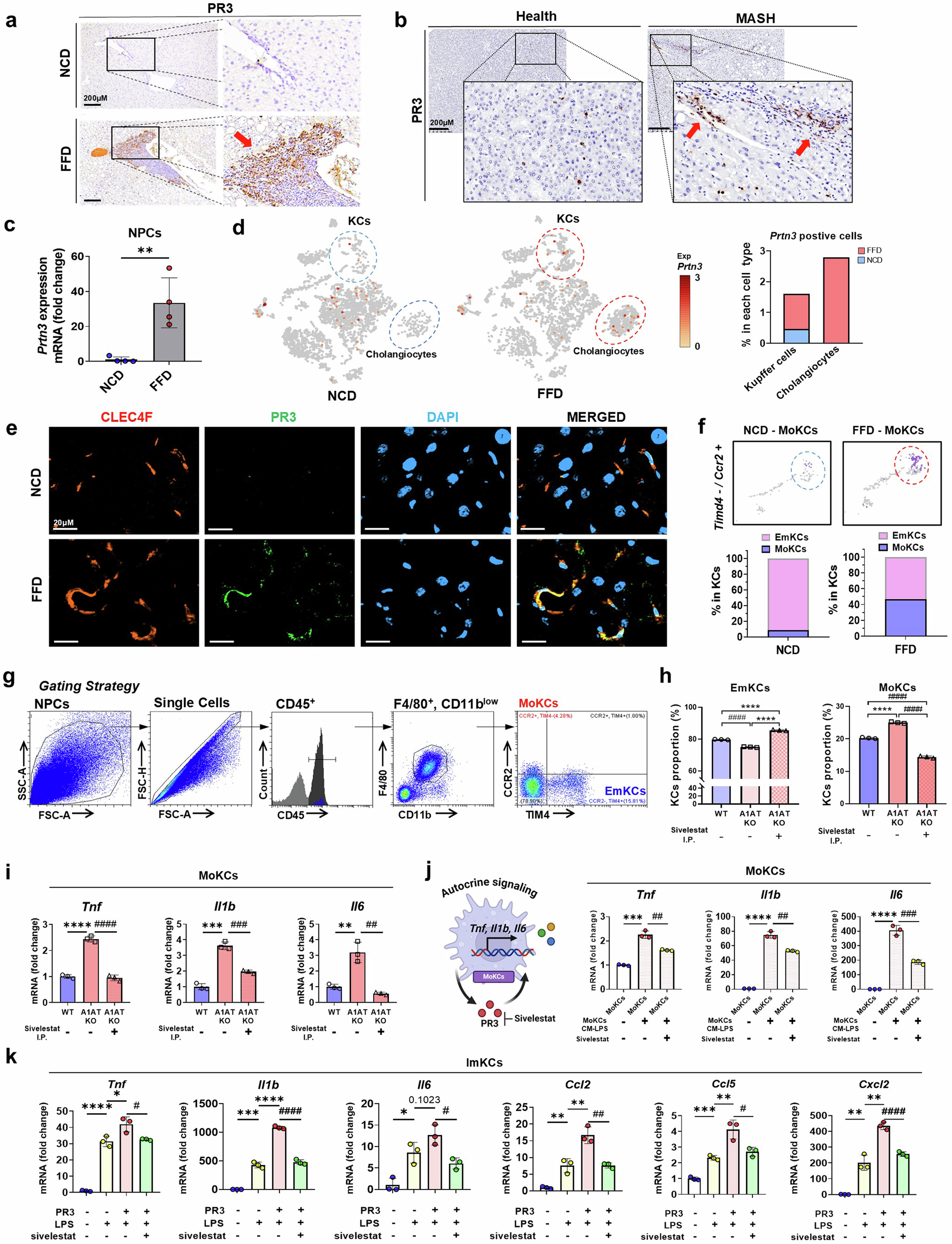
a,b, Representative images of immunohistochemical staining for PR3 expression in liver tissue sections from NCD- and FFD-fed mice (a) and healthy controls versus patients with MASH (b). c, Relative mRNA expression of Prnt3 in primary NPCs isolated from NCD- and FFD-fed mice. d, scRNA-seq analysis of NPCs from NCD- and FFD-fed mice, showing the distribution of Prtn3 expression across different cell types. e, Representative co-immunofluorescence images of liver sections from both NCD- and FFD-fed mice stained for CLEC4F (red, indicating Kcs), PR3 (green) and DAPI (blue, indicating nuclei). f, scRNA-seq analysis of EmKCs (Tim4+ and Ccr2−) and MoKCs (Tim4− and Ccr2+) in the Kc pool from NCD- and FFD-fed mice. g, Flow cytometry gating strategy for identifying MoKCs (CD45+, F4/80+, CD11blow, TIM4− and CCR2+) and EmKCs (CD45+, F4/80+, CD11blow, TIM4+ and CCR2−) in liver tissue. h, Quantification of EmKC and MoKC percentages in WT, A1AT KO and A1AT KO mice treated with sivelestat. i, Relative mRNA expression of proinflammatory genes (Tnf, Il1b and Il6) in MoKCs sorted from WT, A1AT KO and A1AT KO mice treated with sivelestat. j, Relative mRNA expression of proinflammatory genes (Tnf, Il1b and Il6) in MoKCs stimulated with CM (CM-control, CM-LPS or CM-LPS + sivelestat). k, Relative mRNA expression levels of proinflammatory genes in ImKCs treated with PR3, LPS and Sivelestat. The data are presented as the means ± s.d.; *,#P < 0.05, **,##P < 0.01, ***,###P < 0.001 and ****,####P < 0.0001 versus the control model. ns, not significant.