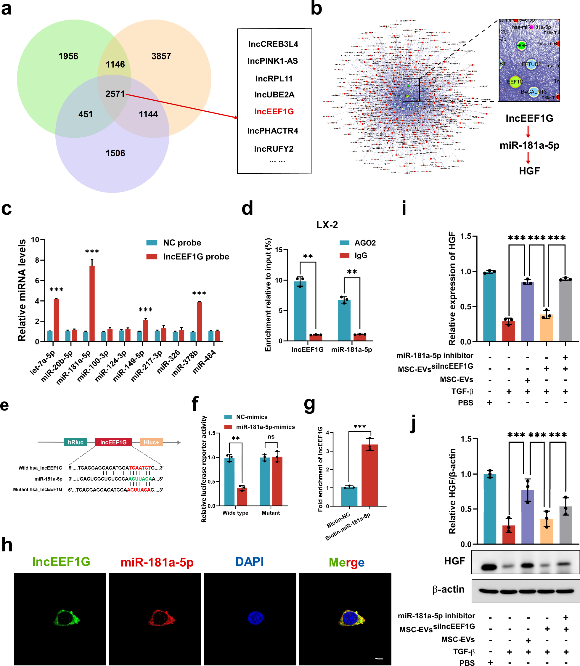
Fig. 7: LncEEF1G derived from MSC-EVs upregulates HGF expression in HSCs by acting as a sponge to target miR-181a-5p.

a A Venn diagram showing lncRNAs from three independent samples of MSC-EVs obtained through whole-transcriptome sequencing analysis. b Bioinformatic analysis revealing that lncEEF1G acts as a miRNA sponge for miR-181a-5p in HSCs. c RT‒qPCR analysis of the miRNAs (let-7a-5p, miR-20b-5p, miR-100-3p, miR-124-3p, miR-149-5p, miR-217-3p, miR-326, miR-378b, miR-484 and miR-181a-5p) that potentially interact with lncEEF1G (n = 3 independent cell experiments). d A RIP assay was conducted to confirm the interaction between lncEEF1G and miR-181a-5p (n = 3 independent cell experiments). e The RNAalifold online database was used to predict the site at which lncEEF1G binds to miR-181a-5p for further mutation. f The luciferase activity of WT and mutant lncEEF1G was detected by luciferase reporter assays after cotransfection with either miR-181a-5p mimics or control mimics (n = 3 independent cell experiments). g A biotin-labeled miR-181a-5p probe was used to confirm that lncEEF1G could be captured by miR-181a-5p (n = 3 independent cell experiments). h FISH results showing the localization of lncEEF1G (green) and miR-181a-5p (red) in HSCs. Scale bar, 20 μm. For HSCs, PBS, TGF-β, TGF-β + MSC-EVs, TGF-β + MSC-EVssilncEEF1G or TGF-β + MSC-EVssilncEEF1G + miR-181a-5p were added to each group. This finding further verified that lncEEF1G in MSC-EVs regulates HGF levels by interacting with miR-181a-5p. i, j RT‒qPCR (i) and representative western blotting (j, upper) results showing the expression of HGF in HSCs in different treatment groups and a quantification (j, down) of HGF protein levels (n = 3 independent cell experiments). The statistical data are presented as mean ± s.d., and the error bars represent the means of three independent experiments. Statistical significance was determined by a Student’s t-test. *P < 0.05, **P < 0.01 and ***P < 0.001. n.s., no significance.