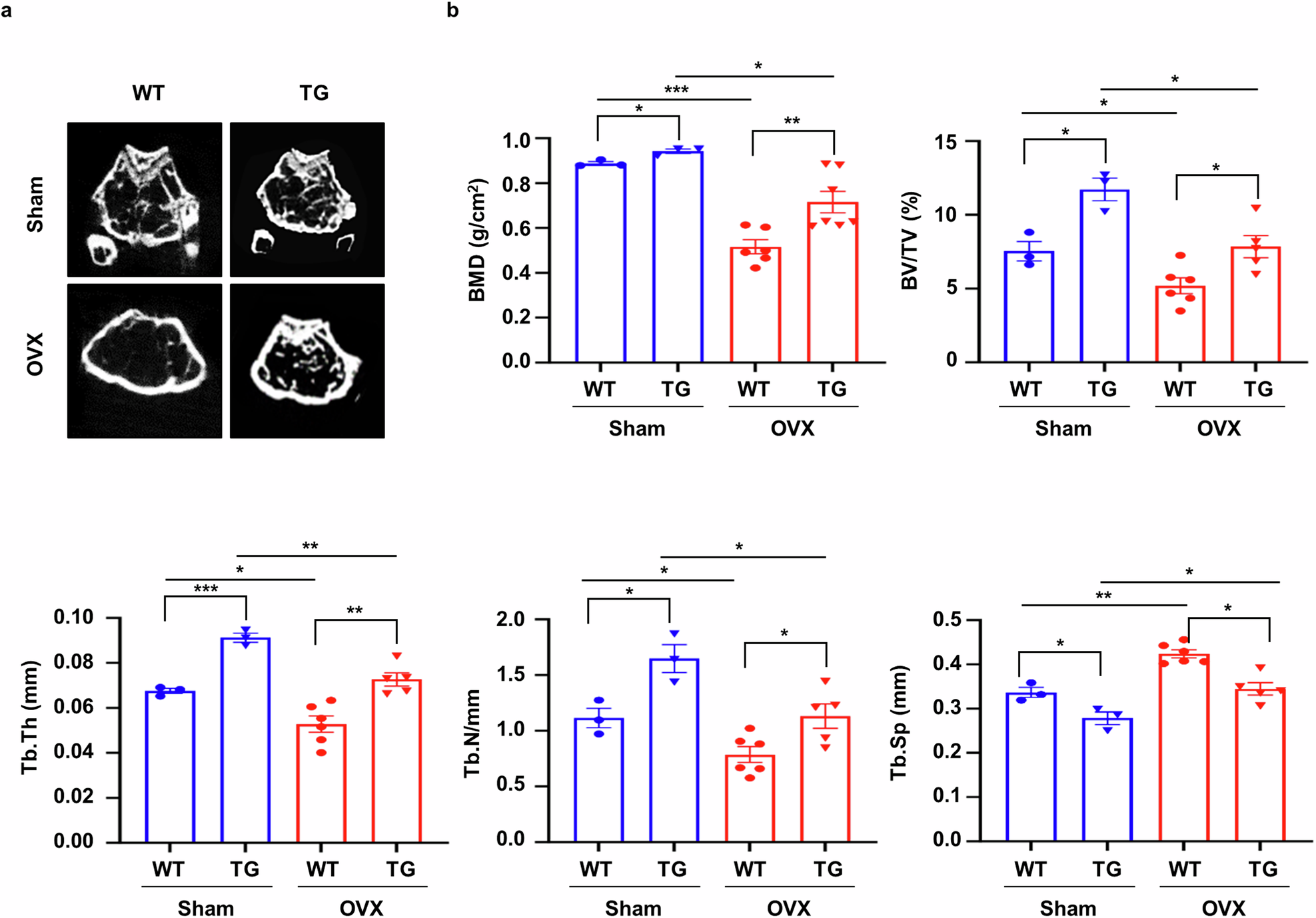
Fig. 1: sLZIP promotes bone formation and inhibits bone mass reduction in osteoporosis.

a, μCT of trabecular bone in the femurs of WT (n = 3) and sLZIP TG (n = 6) mice was performed. Representative μCT 2D images are shown. b, BMD, BV/TV, Tb.Th, Tb.N and Tb.Sp were quantified via μCT image analysis. Error bars show the mean ± s.e.m. *P < 0.05, **P < 0.01 and ***P < 0.001 (unpaired, two-tailed Student’s t-test).