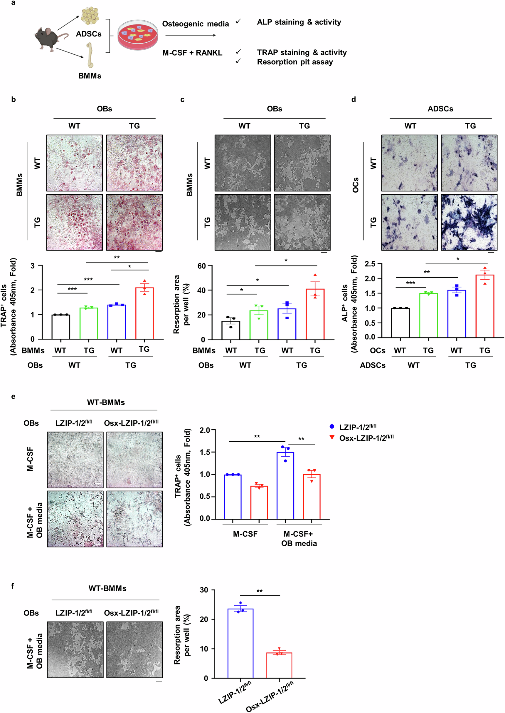
Fig. 5: sLZIP modulates bone remodeling by regulating the crosstalk between OBs and OCs.

a, ADS cells (ADSCs) and BMMs (1.5 × 104 cells/well, ADS cells:BMMs at 1:1.5) were cocultured in 96-well culture plates. One day after seeding, the cells were cultured in osteogenic medium containing 30 ng/ml M-CSF or OC differentiation medium for 13 days. After differentiation, the cells were subjected to TRAP and ALP staining using the TRACP/ALP double-stain kit. b, BMMs and ADS cells were isolated from WT and sLZIP TG mice. The cells were subjected to TRAP staining using the TRACP stain kit. c, Ten days after culture in osteogenic medium containing 30 ng/ml M-CSF, the cells were detached with 5% bleach solution. The plates were washed with DDW and dried in a CO2 incubator. The resorbed area was calculated using ImageJ. Five fields from each well were randomly selected for quantification. d, BMMs and ADS cells were isolated from WT and sLZIP TG mice. An ALP staining kit was used for ALP staining. e, f, BMMs and ADS cells were isolated from LZIP-1/2fl/fl and Osx-LZIP-1/2fl/fl mice: a TRAP staining kit was used for TRAP staining of OCs in the coculture system and TRAP activity was measured at an absorbance of 405 nm (e) and the resorption area was calculated using ImageJ (f). All experiments were repeated three times independently. Error bars show the mean ± s.e.m. *P < 0.05, **P < 0.01 and ***P < 0.001 (unpaired, two-tailed Student’s t-test).