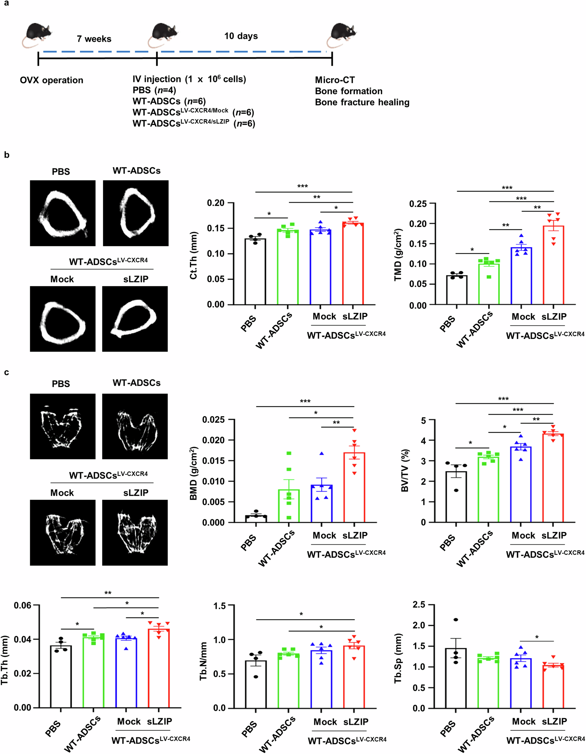
Fig. 7: sLZIP-overexpressing ADS cells promote bone formation in osteoporosis.

a, OVX surgery was performed on WT mice. After 7 weeks, each type of ADS cell (1 × 106 cells/100 μl of PBS) was intravenously (IV) injected into OVX mice. After 10 days, mouse femurs were analyzed using μCT. b, Representative 2D images were obtained via μCT analysis. Quantification of Ct.Th and TMD were analyzed using the μCT program. c, Representative 2D images were generated from μCT analysis. BMD, BV/TV, Tb.Th, Tb.N and Tb.Sp were quantified using μCT. Error bars show the means ± s.e.m. *P < 0.05, **P < 0.01 and ***P < 0.001 (unpaired, two-tailed Student’s t-test).