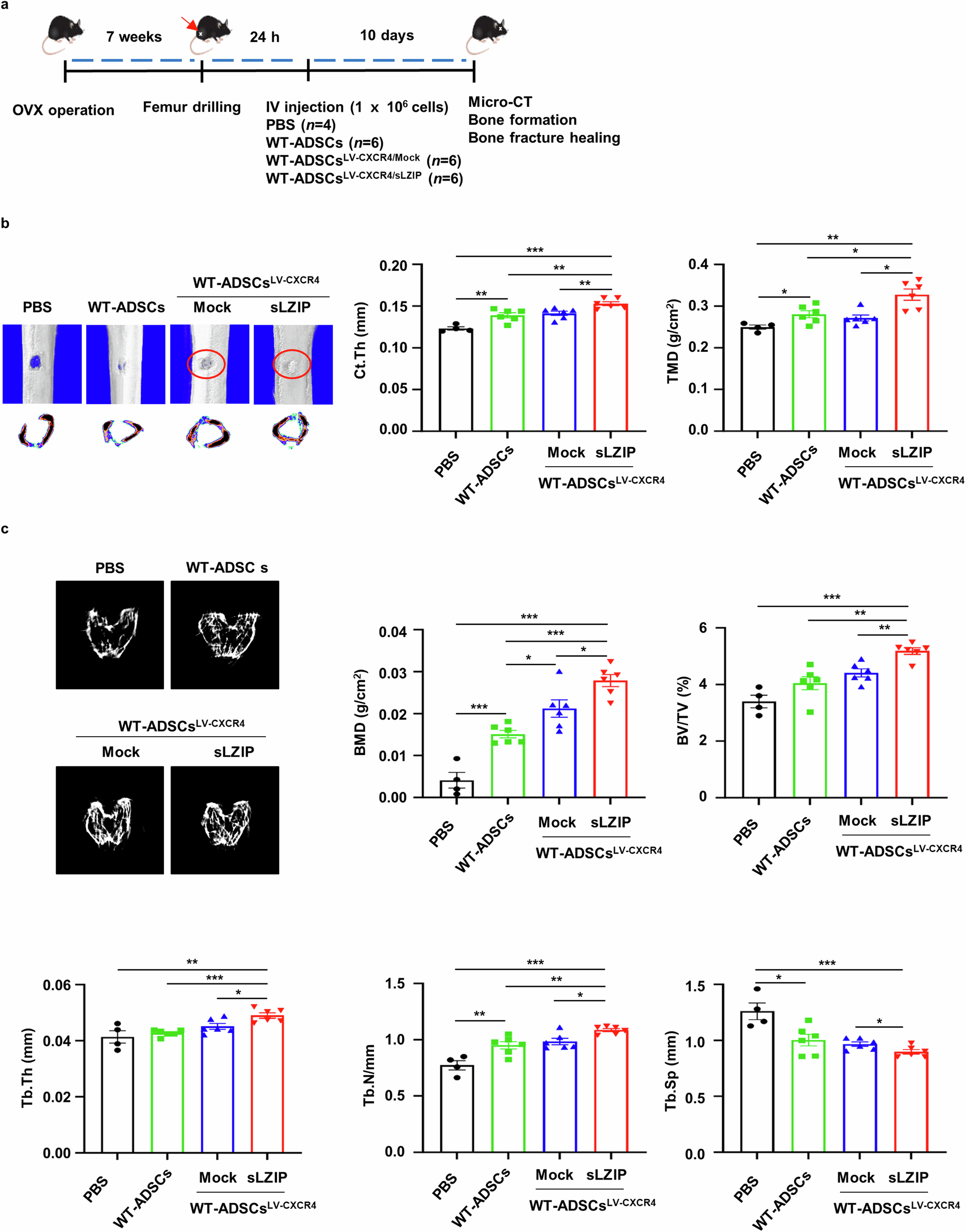
Fig. 8: sLZIP-overexpressing ADS cells promote bone repair in osteoporosis.

a, Eight-week-old mice were used for OVX surgery. Seven weeks after surgery, the mice were anesthetized and underwent surgery to drill holes in the right femur. After 24 h, each type of ADS cell (1 × 106 cells/100 μl of PBS) was intravenously (IV) injected into the mice. After 10 days, mouse femurs were analyzed using μCT. b, Representative 2D and 3D images were generated from μCT analysis. Quantification of Ct.Th and TMD were analyzed using the μCT program. c, Representative 2D images were generated from μCT analysis. BMD, BV/TV, Tb.Th, Tb.N and Tb.Sp were quantified using the μCT program. Error bars show the means ± s.e.m. *P < 0.05, **P < 0.01 and ***P < 0.001 (unpaired, two-tailed Student’s t-test).