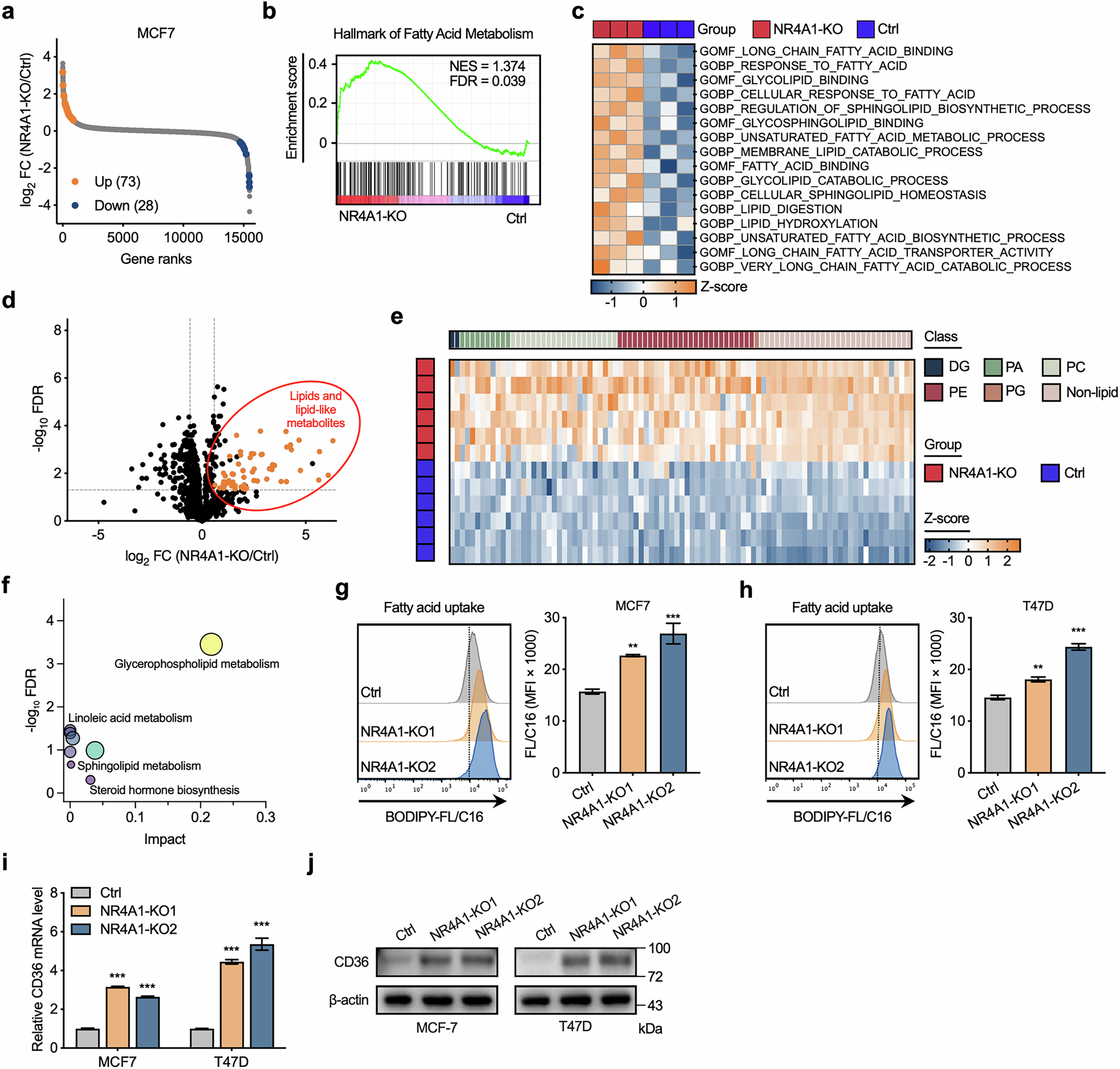
Fig. 3: NR4A1 deficiency regulates the lipid remodeling and phospholipid accumulation.
From: NR4A1 suppresses breast cancer growth by repressing c-Fos-mediated lipid and redox dyshomeostasis

a Rank-ordered depiction of fold changes for all analyzed genes quantified by RNA-seq with the significantly changed genes of 73 increased and 28 decreased (fold change >1.5 and FDR <0.05 difference) in NR4A1-knockout MCF7 cells compared with parental MCF7 cells. b GSEA analysis was conducted to identify the different gene profiles between NR4A1-knockout and parental MCF7 cells. c Single-sample GSEA analysis was performed to show the pathways closely correlated with NR4A1 expression in MCF7 cells. d Volcano plots of metabolites detected by UHPLC–QTOF–MS-based nontargeted metabolomics analysis in NR4A1-knockout and parental MCF7 cells. Red represents lipids and lipid-like metabolites (n = 61). e Heat map showed the classification of the significantly changed metabolites of 91 increased (fold change >1.5, FDR <0.05) in NR4A1-knockout MCF7 cells compared with parental MCF7 cells. f Enriched metabolic signaling pathways based on significantly changed metabolites (n = 199) cluster identified by pathway analysis (https://www.metaboanalyst.ca/). g, h Flow cytometry analysis (left) and statistical quantification of MFI (right) for BODIPY FL C16 to compare fatty acid uptake ability in NR4A1-knockout and parental control MCF7 or T47D cells. i, j RT-qPCR (i) and immunoblotting analysis (j) of CD36 in NR4A1-knockout and parental MCF7 or T47D cells. Unpaired Student’s t-tests were used in g–i, **P < 0.01, ***P < 0.001.