Fig. 5: NR4A1–c-Fos interaction affects the transcriptional activity of c-Fos.
From: NR4A1 suppresses breast cancer growth by repressing c-Fos-mediated lipid and redox dyshomeostasis

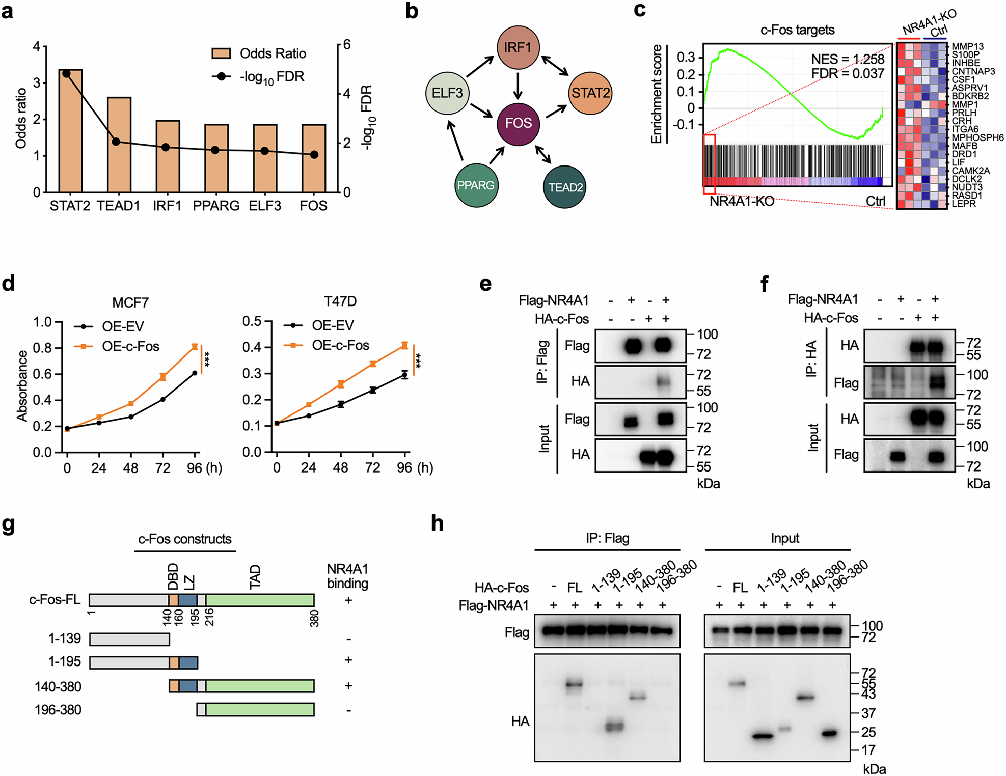
a, b Prediction of transcription factors regulating the significantly upregulated genes in NR4A1-knockout MCF7 cells by using TFEA method in ChEA3 databases. Statistical results (a) and co-regulatory network for the functional interaction (b) for the top six predicted transcription factors. c Enrichment plot of the c-Fos dataset in GSEA analysis. Heat map of the top 20 genes upregulated in NR4A1-knockout cells from the c-Fos dataset. d Cell proliferation assay was performed by CCK-8 assay in ectopic c-Fos- or empty vector (EV)-overexpressed MCF7 cells or T47D cells. One-way ANOVA, ***P < 0.001. e, f Co-IP experiments to detect the interaction between NR4A1 and c-Fos. HEK293T cells were transfected for 24 h with plasmids encoding either Flag-NR4A1 or HA-c-Fos alone or in combination. Cell lysates were immunoprecipitated with Flag (e) or HA (f) antibodies. g c-Fos domain structure and deletion mutants used for Co-IP experiments. h Co-IP experiments were used to identify the interaction domain for c-Fos binding to NR4A1.