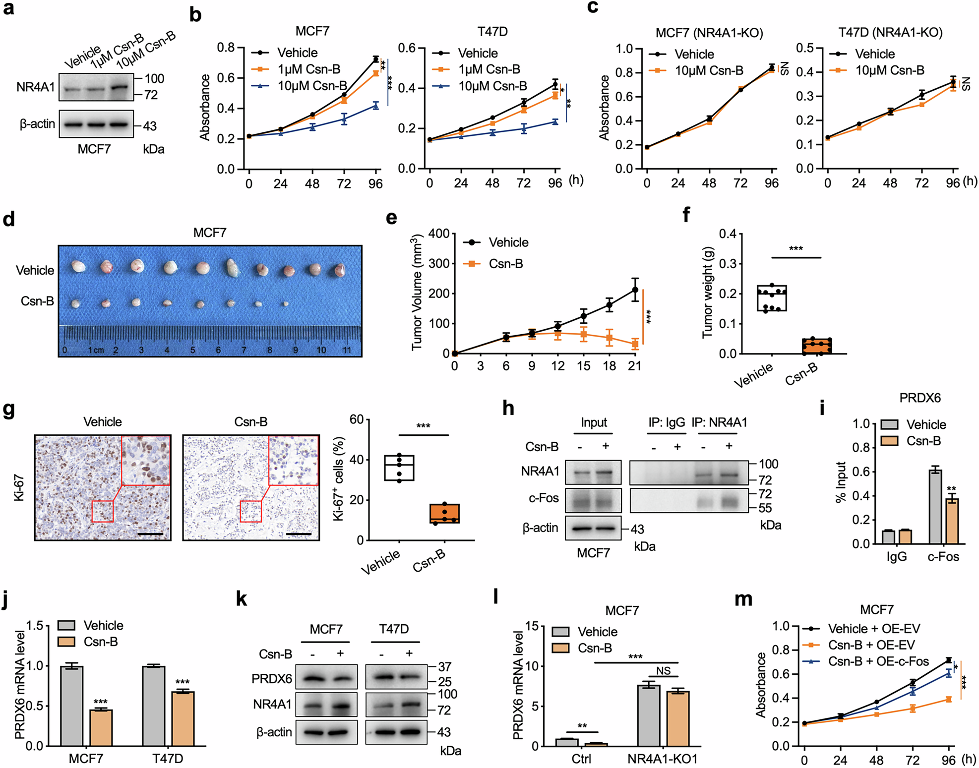
Fig. 7: NR4A1 agonist represses the transcriptional activity of c-Fos.
From: NR4A1 suppresses breast cancer growth by repressing c-Fos-mediated lipid and redox dyshomeostasis

a Immunoblotting analysis of NR4A1 in MCF7 cells treated by different concentrations of Csn-B or vehicle. b Cell proliferation assay was performed by CCK-8 assay in MCF7 or T47D cells treated by different concentrations of Csn-B or vehicle. c Comparison of cell growth between Csn-B (10 μM) and vehicle treatment in NR4A1-knockout MCF7 cells or T47D cells. d–f, Csn-B inhibited BC growth in xenografts. Female athymic nude mice bearing wild-type MCF7 tumor were treated daily with vehicle or Csn-B. Tumor images (d), growth curves (e) and tumor weight (f) were obtained at the end of treatment. n = 10 per group. g Representative IHC staining of Ki67 and the statistical analysis of Ki67-positive percentages in tumors d. Scale bar, 100 μm. h Co-IP experiments to detect interactions between NR4A1 and c-Fos in MCF7 cells treated by 10 μM Csn-B or vehicle for 24 h. i ChIP assays of the c-Fos enrichment on PRDX6 promoter in MCF7 cells treated by 10 μM Csn-B or vehicle for 24 h. j, k RT-qPCR (j) and immunoblotting analysis (k) of PRDX6 in MCF7 or T47D cells treated by 10 μM Csn-B or vehicle for 24 h. l Comparison of PRDX6 mRNA levels in NR4A1-knockout and parental MCF7 cells treated by 10 μM Csn-B or vehicle for 24 h. m Cell proliferation assay was performed by CCK-8 assay in ectopic c-Fos- or EV-overexpressed MCF7 cells treated by 10 μM Csn-B or vehicle. Unpaired Student’s t-tests were used in f, g, i, j and l, and one-way ANOVA was used in b, c, e and m, *P < 0.05, **P < 0.01, ***P < 0.001, NS nonsignificant.