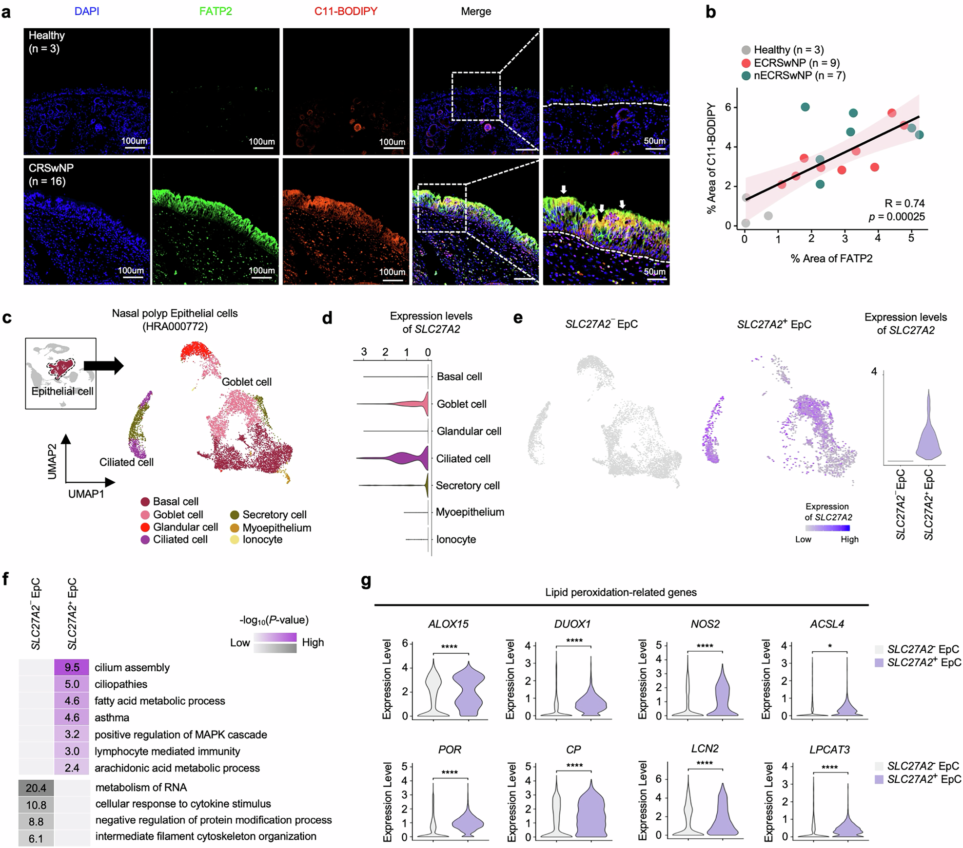
Fig. 5: Transcriptomic signatures and elevated lipid peroxidation in SLC27A2+ NP EpCs.

a IF staining of FATP2 (green) and C11-BODIPY (red) merged with DAPI (blue) in healthy tissue (n = 3) and CRSwNP tissue (n = 16). b A scatter plot depicting correlations between the percentage area stained by anti-FATP2 and C11-BODIPY. Spearman correlation coefficients (R) and associated P values are depicted. c UMAP plot displaying 9,148 EpCs from 11 patients with CRSwNP categorized into 7 subsets. d A violin plot illustrating the expression levels of SLC27A2 across seven EpC subsets. e UMAP plots (left) depicting SLC27A2− and SLC27A2+ EpC in NPs from 11 patients with CRSwNP. SLC27A2 expression is color indicated. A violin plot (right) showing the expression levels of SLC27A2 in SLC27A2− and SLC27A2+ EpC. f A heat map representing the enriched GO terms of DEGs between SLC27A2− and SLC27A2+ EpCs. Values are −log10(P value). g A violin plot displaying the expression levels of lipid peroxidation-related genes in SLC27A2− and SLC27A2+ EpCs. Scale bars, 50 μm and 100 μm. P values were derived from Wilcoxon signed-rank tests. *P < 0.05, **P < 0.01, ***P < 0.001 and ****P < 0.0001.