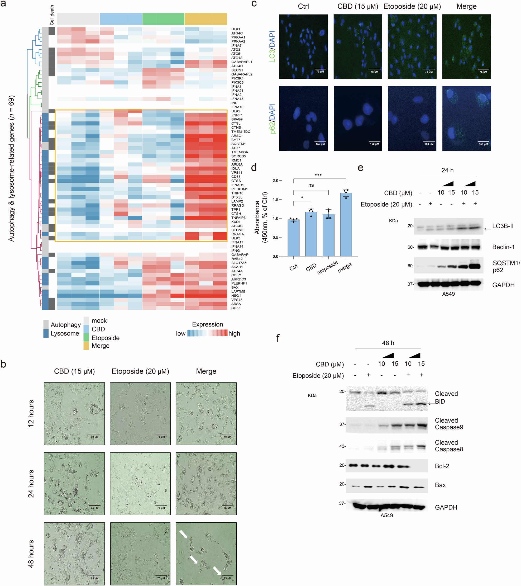
Fig. 3: Effect of combination treatment with CBD and etoposide on autophagic cell death.

a A supervised clustering heat map displaying the autophagy-, lysosome- and cell-death-related genes (n = 69) across the groups with each relevant gene indicated. b Morphological features of autophagic cell death in A549 cells treated with CBD (15 μM), etoposide (20 μM) and their combination (merge) at 12, 24 and 48 h. White arrows indicate autophagic cell death. c Confocal immunofluorescence of LC3B (green), SQSTM1/p62 (green) and DAPI (blue) in A549 cells using the EVOS M5000 imaging system. d A bar plot showing the absorbance of MDC, indicating the autophagic traits in A549 cells treated with CBD (15 μM), etoposide (20 μM) and their combination (merge) at 24 h. Statistical significance is indicated (versus Ctrl, *P < 0.05 and ***P < 0.001; Student’s t-test). e Western blot analysis of LC3B, Beclin and SQSTM1/p62, normalized to GAPDH. f Western blot of cleaved BiD, caspases 8 and 9, Bcl-2 and Bax, normalized to GAPDH.