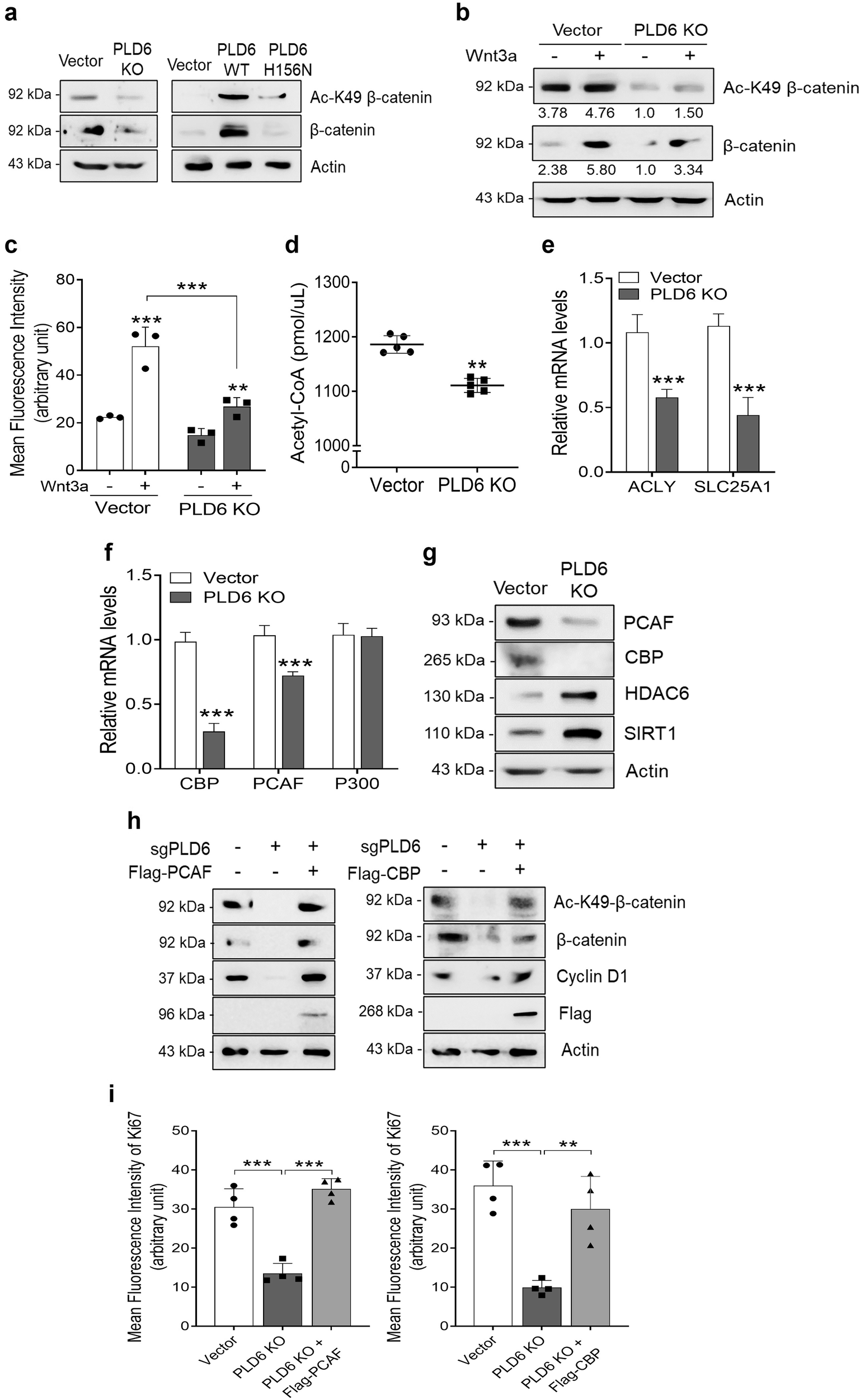
Fig. 6: PLD6-mediated acetyl-CoA promotes Wnt signaling through K49 acetylation of β-catenin.

a A western blot analysis of Ac-K49-β-catenin and total β-catenin levels in PLD6-deficient Caco-2 and PLD6-overexpressing HCT116 cells. b, c Ac-K49-β-catenin and total β-catenin levels in control and PLD6-KO Caco-2 cells were assessed following treatment with 150 ng ml−1 Wnt3a for 6 h, using immunoblotting (b) and immunofluorescence imaging (c). d Acetyl-CoA levels in control and PLD6-depleted Caco-2 cells were quantified using a fluorescence assay kit. e, f The mRNA levels of the indicated genes were measured using qRT–PCR. g The protein levels of key enzymes involved in the acetylation and deacetylation of β-catenin were evaluated in PLD6-KO cells using western blotting. h, i The HEK293T cells were treated with sgPLD6 for 16 h and subsequently transfected with either Flag-CBP or Flag-PCAF for an additional 16 h; a western blot analysis (h) and confocal microscopy imaging with Ki67 (i) were performed to assess protein expression and proliferation. The results represent at least three independent experiments. Statistical significance: *P < 0.05, **P < 0.01, ***P < 0.001.