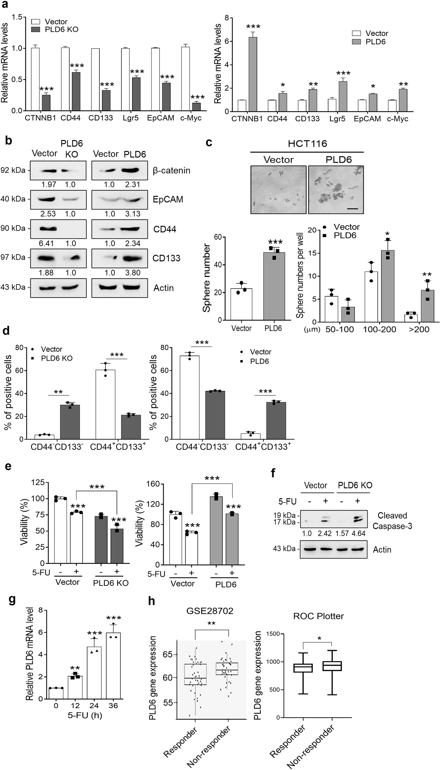
Fig. 7: Activation of Wnt/β-catenin signaling by PLD6 induces stem-like traits and chemoresistance in CRC cells.

a The mRNA expression levels of β-catenin (CTNNB1) and downstream cancer stem cell (CSC)-related genes were analyzed in PLD6-KO and PLD6-overexpressing cell lines using qRT–PCR. b A western blot analysis was performed to validate the protein expression of CSC-related genes. c The sphere-forming ability of HCT116 cells was assessed following PLD6 modulation. d A flow cytometric analysis of CD44+CD133+ subpopulations was conducted in PLD6-KO Caco-2 cells and PLD6-overexpressing HCT116 cells, with results presented as percentages of double-negative and double-positive populations. e PLD6-KO and overexpressing cell lines were treated with 10 μM of 5-FU for 48 h, and the cell viability was evaluated using the WST-1 assay. f 5-FU-induced apoptosis was assessed by detecting cleaved caspase-3 using immunoblotting in both cell lines. g PLD6 mRNA expression was measured in Caco-2 cells treated with 5-FU at the indicated time points. h The PLD6 expression levels were compared between nonresponder and responder groups in colon cancer cohorts using data from GSE28702 and the ROC plotter server. The results represent at least three independent experiments. Scale bar, 100 μm. Statistical significance: *P < 0.05, **P < 0.01, ***P < 0.001.