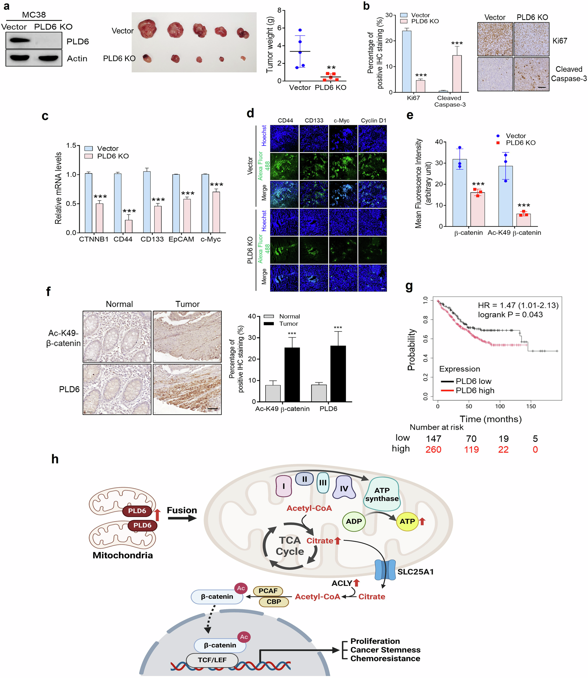
Fig. 8: Targeting PLD6 attenuates CRC tumorigenesis in vivo.

a The orthotopic tumor model: 1 × 106 PLD6-depleted MC38 cells or vector control cells were injected into the cecal submucosa of C57BL/6 mice. The representative images of tumors were captured at 21 days post injection, and the tumor weights were measured. b The tumor tissues were sectioned, deparaffinized and stained with antibodies against Ki67 (a proliferation marker) and cleaved caspase-3 (an apoptosis marker). c qPCR was performed to detect β-catenin and the β-catenin target genes in tumor tissues. d, e The β-catenin target gene expression and β-catenin acetylation were evaluated using immunofluorescence (IF). f An IHC analysis was performed on a CRC TMA to assess the parallel expression of PLD6 and Ac-K49 β-catenin, and the percentage of positive IHC staining for these proteins was quantified. g The impact of PLD6 expression on overall survival in patients with CRC showing high β-catenin expression was analyzed using the Kaplan–Meier Plotter online database. h A working model explaining how the PLD6 promotes tumorigenesis in CRC via mitochondrial metabolism and Wnt signaling. The representative images were obtained from at least three fields. The results represent at least three independent experiments. Scale bar, 100 μm. Statistical significance: *P < 0.05, **P < 0.01, ***P < 0.001.