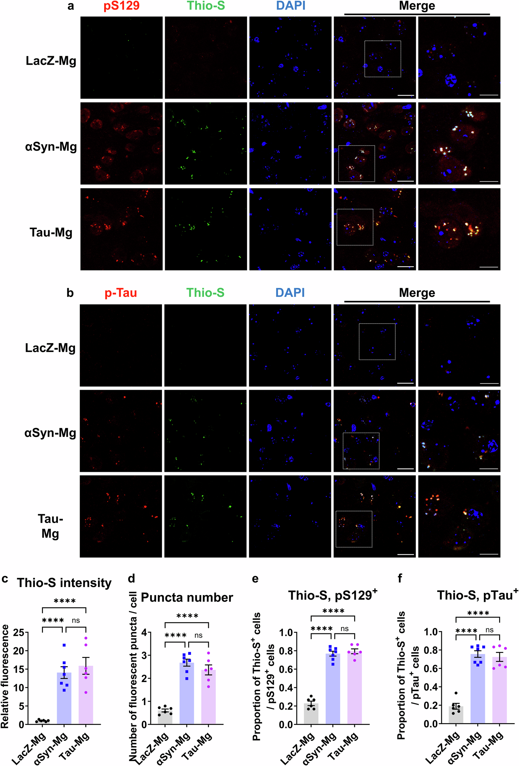
Fig. 6: pS129 and p-tau inclusions are Thio-S positive.
From: Microglia-driven inflammation induces progressive tauopathies and synucleinopathies

a, b Representative IF images of the ipsilateral motor cortex costained with Thio-S/pS129 (a) and Thio-S/p-tau (b) 1 month after injection. The ROI shown in the white box is magnified. Scale bars, 20 μm and 10 μm (for magnified images). c–f The relative intensity of Thio-S fluorescence (c), the number of fluorescent puncta per cell (d), the proportion of pS129+ cells immunoreactive with Thio-S (e) and the proportion of p-tau+ cells immunoreactive with Thio-S (f). All data are presented as the mean ± s.e.m. For statistical analysis, one-way ANOVA with Tukey’s post hoc test was performed.