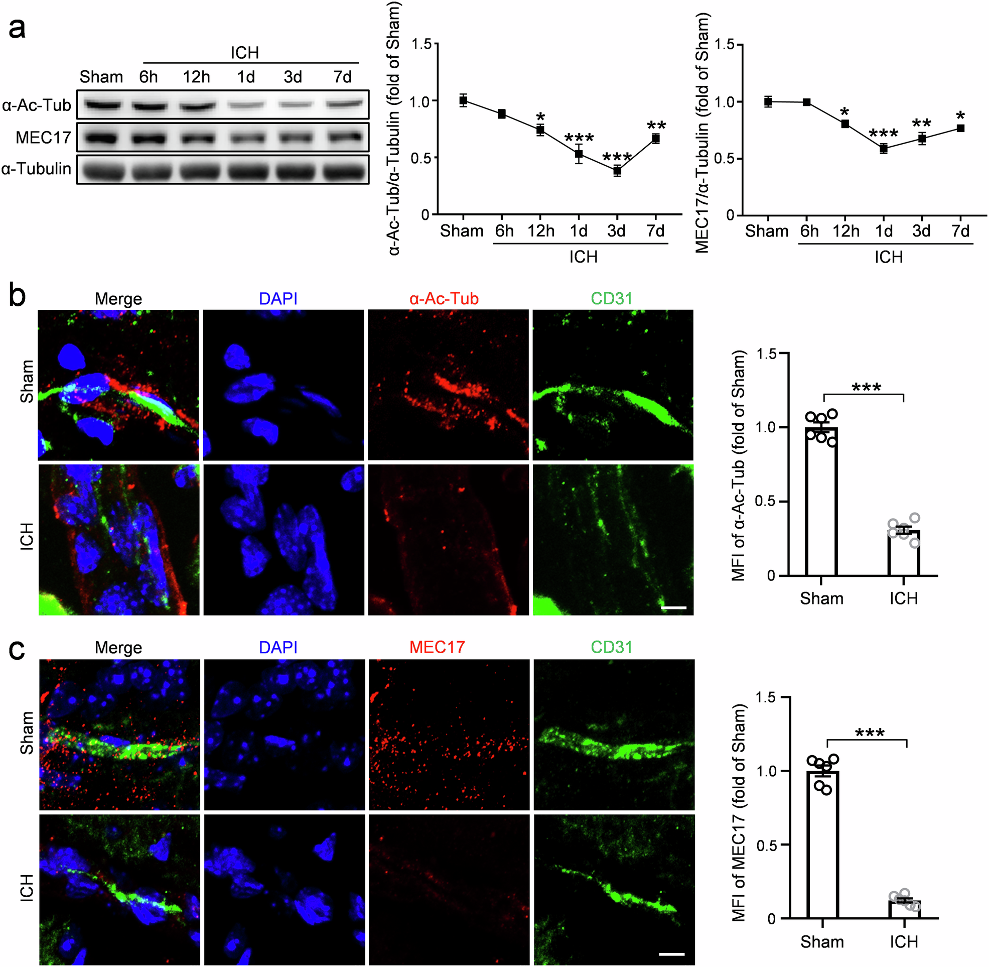
Fig. 1: Changes in the expression of α-Ac-Tub and MEC17 after ICH.

a The expression of α-Ac-Tub and MEC17 was evaluated in tissues around hematoma by WB at 6 h, 12 h, day 1, day 3 and day 7 after ICH. α-Tubulin was used as an internal loading control. Blots of α-Ac-Tub and MEC17 were quantified and expressed relative to the sham group (n = 4 animals per group). b Representative immunofluorescence pictures and statistical analysis of α-Ac-Tub (red) and the endothelial marker CD31 (green) in each group at day 3 after ICH. MFI of α-Ac-Tub was quantified and expressed relative to the sham group (n = 6 animals per group). Scale bar, 5 μm. c Representative immunofluorescence pictures and statistical analysis of MEC17 (red) and CD31 (green) in each group at day 3 after ICH. MFI of MEC17 was quantified and expressed relative to the sham group (n = 6 animals per group). Scale bar, 5 μm. Data are shown as the mean ± s.e.m. ***P < 0.001. One-way ANOVA followed by the Tukey’s post-hoc test for a, and two-tailed Student’s t-tests for b and c.