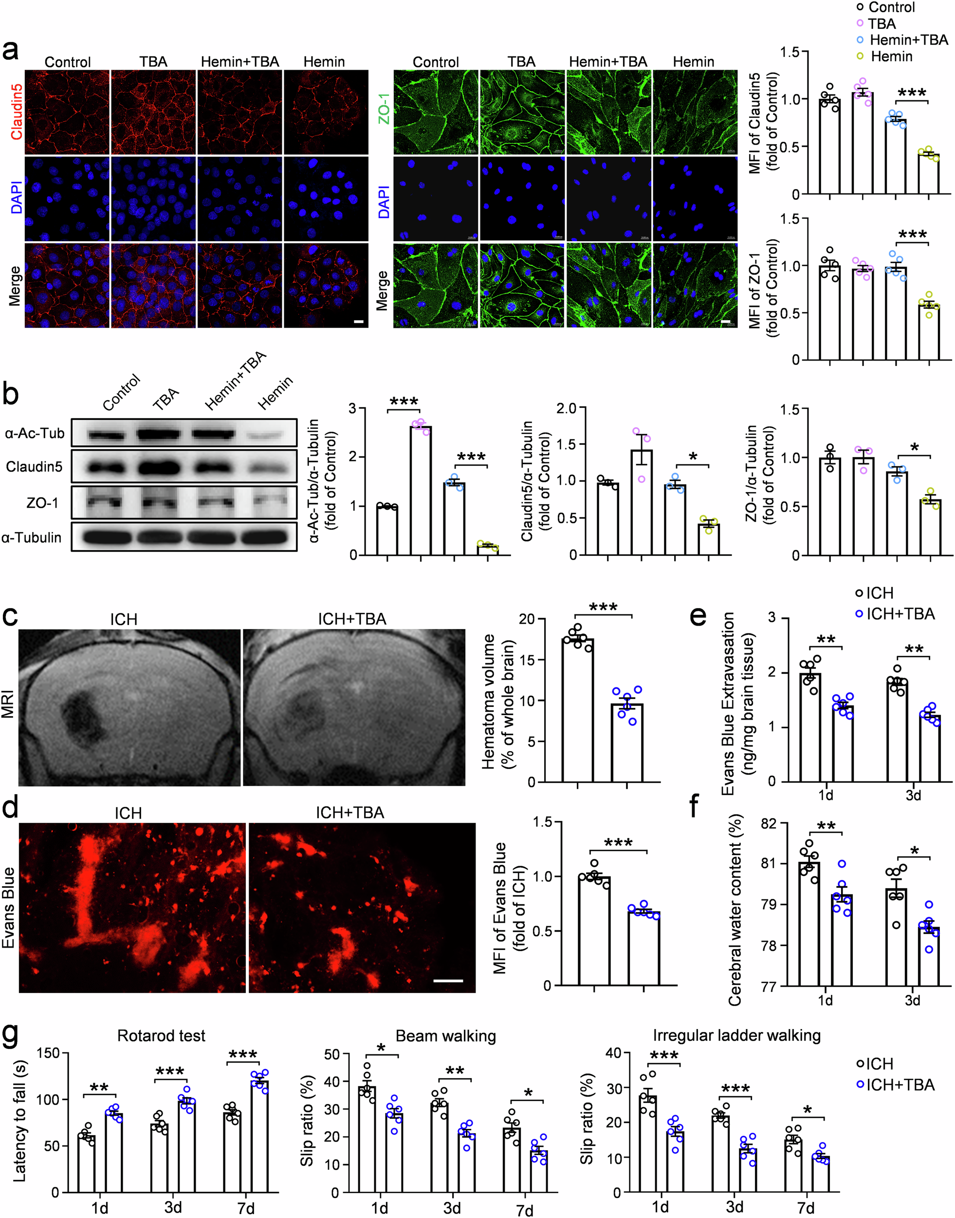
Fig. 5: TBA treatment alleviates barrier injury in vivo and in vitro, decreases hematoma volume and improves motor function after ICH.

a Representative immunofluorescence pictures and statistical analysis of Claudin5 (red, left) and the ZO-1 (green, right) in each group at 6 h after hemin treatment. The MFI of Claudin5 and ZO-1 was quantified and expressed relative to the control group (n = 5 independent culture per group). Scale bar, 20 μm. b The expression of α-Ac-Tub, Claudin5 and ZO-1 was evaluated in each group by WB at 6 h after hemin treatment. α-Tubulin was used as an internal loading control. Blots of α-Ac-Tub, Claudin5 and ZO-1 were quantified and expressed relative to the control group (n = 3 independent culture per group). c Representative MRI images to show the location and volume of hematoma in each group at day 3 after ICH. Hematoma volume was quantified and expressed as percentage of the whole brain volume (n = 6 animals per group). d Representative Evans blue leakage images in each group at day 3 after ICH. MFI of Evans blue around hematoma was quantified and expressed relative to the ICH group (n = 6 animals per group). Scale bar, 10 μm. e Evans blue extravasation around hematoma was measured using a spectrophotometer in each group at days 1 and 3 after ICH (n = 6 animals per group). f The water content of the ipsilateral half-brain was measured in each group at days 1 and 3 after ICH (n = 6 animals per group). g Latency to fall on the rotarod, slip ratio of contralateral limbs on beam walking and irregular ladder walking were measured in each group at days 1, 3 and 7 after ICH (n = 6 animals per group). Data are shown as the mean ± s.e.m. *P < 0.05, **P < 0.01, ***P < 0.001. One-way ANOVA followed by the Tukey’s post-hoc test for a and b. Two-tailed Student’s t-tests for c–f. Two-way repeated-measures ANOVA followed by the Tukey’s post-hoc test for g.