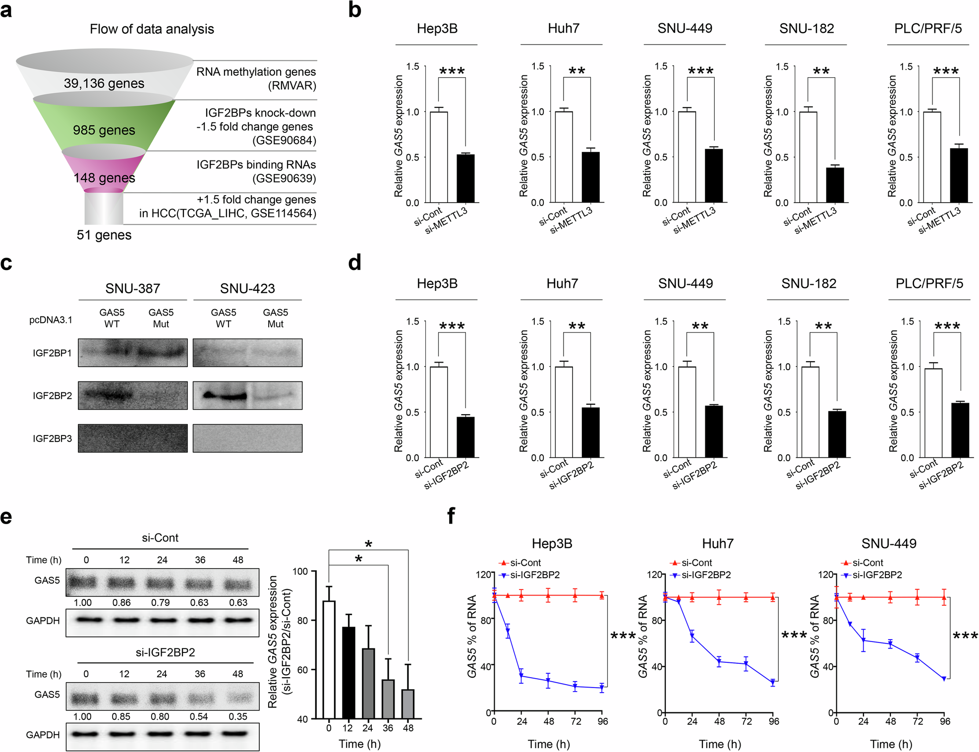
Fig. 1: IG2BP2- and METTL3-mediated m6A methylation increases GAS5 stability in various HCC cell lines.

a A schematic strategy image shows how to identify the methylated RNA genes. The Venn diagram shows stabilized genes by the IGF2BP family members, among the overlapping genes of methylated RNA. b The expression of GAS5 was measured using qRT–PCR in HCC cell lines, after they were transfected with si-Cont or si-METTL3. c The IGF2BP2 binding was determined by ChIRP-WB in HCC cells, after they were transfected with GAS5 WT or GAS5 mutant (Mut) vectors. d The expression of GAS5 was measured using qRT–PCR in HCC cell lines, after they were transfected with si-Cont or si-IGF2BP2. e The RNA stability was analyzed by northern blot analysis. A bar graph showed the percentage of GAS5 expression of si-Cont- versus si-IGF2BP2-transfected HCC cells. f The RNA stability was confirmed by qRT–PCR analysis for GAS5 expression in si-Cont- or si-IGF2BP2-transfected HCC cell lines. GAS5 expression indicates the ratio of si-IGF2BP2 to si-Cont. All the data are shown as the mean ± SEM, *P < 0.05, **P < 0.01, ***P < 0.001; unpaired t-test. WT wild type, Mut mutant type.