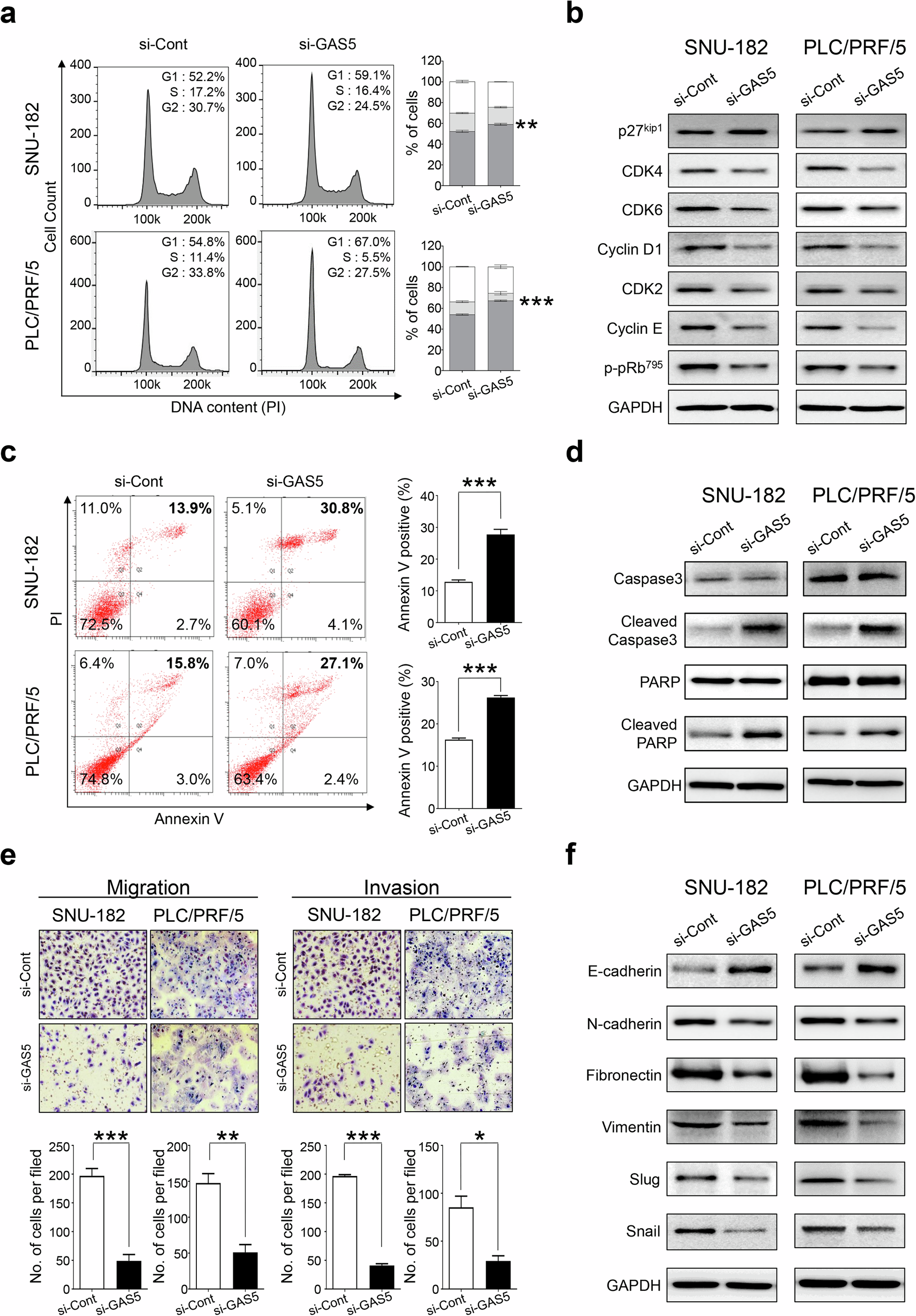
Fig. 3: HCC cell lines require GAS5 overexpression for cellular growth, proliferation, and invasive ability.

a The cell cycle profiles were analyzed after they were transfected with si-Cont or si-GAS5 in SNU-182 and PLC/PRF/5. The bar graph indicates the percentage at each cell cycle phase. b The cell cycle modulators were analyzed with western blot analysis in SNU-182 and PLC/PRF/5 transfected with si-Cont or si-GAS5. c Annexin-V-FITC/PI-positive SNU-182 and PLC/PRF/5 cells (apoptotic cells) were measured by flow cytometry in SNU-182 and PLC/PRF/5, after they were transfected with si-Cont or si-GAS5. The bar graph indicates the percentage of Annexin-V and PI double positive. d The apoptosis modulators were analyzed with western blot analysis in SNU-182 and PLC/PRF/5 transfected with si-Cont or si-GAS5. e The Boyden chamber motility assay (left) and transwell invasion assay (right) were evaluated by migrated and invaded cell image (upper) and a bar graph (lower), after they were transfected with si-Cont or si-GAS5 in SNU-182 and PLC/PRF/5. f The EMT modulators were analyzed with western blot analysis in SNU-182 and PLC/PRF/5 transfected with si-Cont or si-GAS5. GAPDH was used as a loading control. All the data are shown as the mean ± SEM, *P < 0.05, **P < 0.01, ***P < 0.001; unpaired t-test.