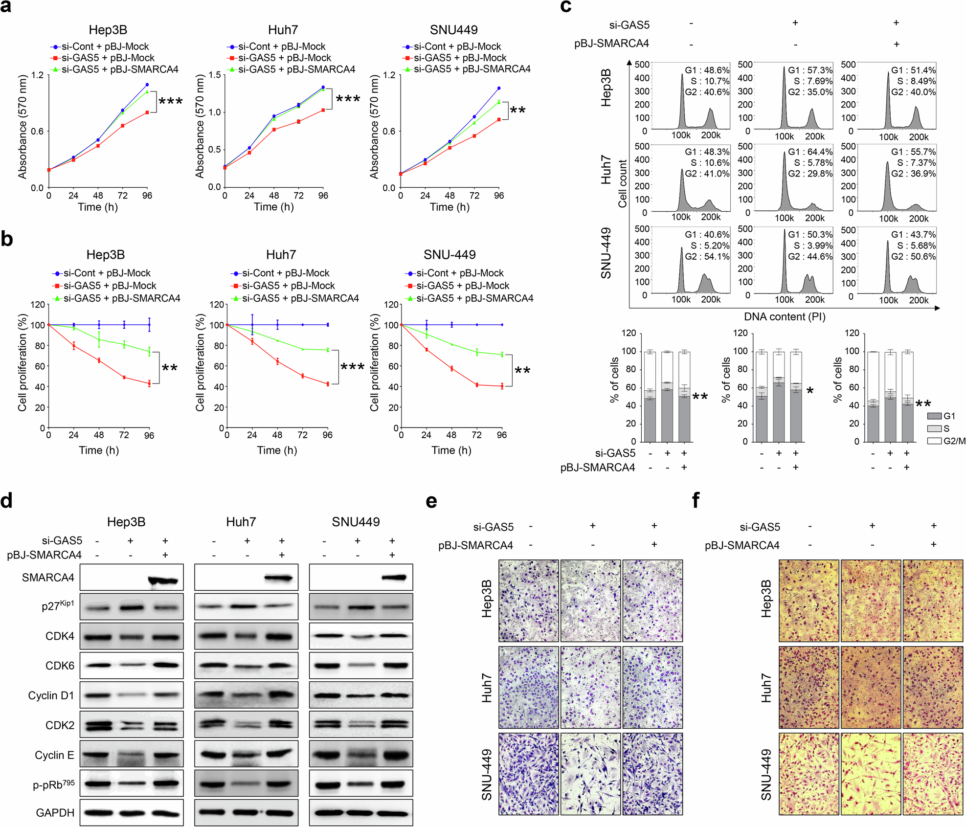
Fig. 5: Knockout of GAS5 lncRNA followed by overexpressing SMARC4 mRNA oncogene increase tumorigenesis in HCC cell lines.

a The cell growth was measured by an MTT assay after transfection of si-Cont and si-GAS5 followed pBJ-SMARCA4 in HCC cells. b The cell proliferation was measured by BrdU assay after transfections, as in a. c Top: the cell cycle profiles were analyzed after transfections equal to a. Bottom: the bar graph indicates the percentage at each cell cycle phase in HCC cells. d The cell cycle modulators were analyzed with western blot analysis in HCC cells, after they were transfected equal to a. GAPDH was used as a loading control. e, f The Boyden chamber motility assay (e) and transwell invasion assay (f) were performed with analysis of cell images in HCC cells, after transfection equal to a. All the data are shown as the mean ± SEM, *P < 0.05, **P < 0.01, ***P < 0.001; unpaired t-test.