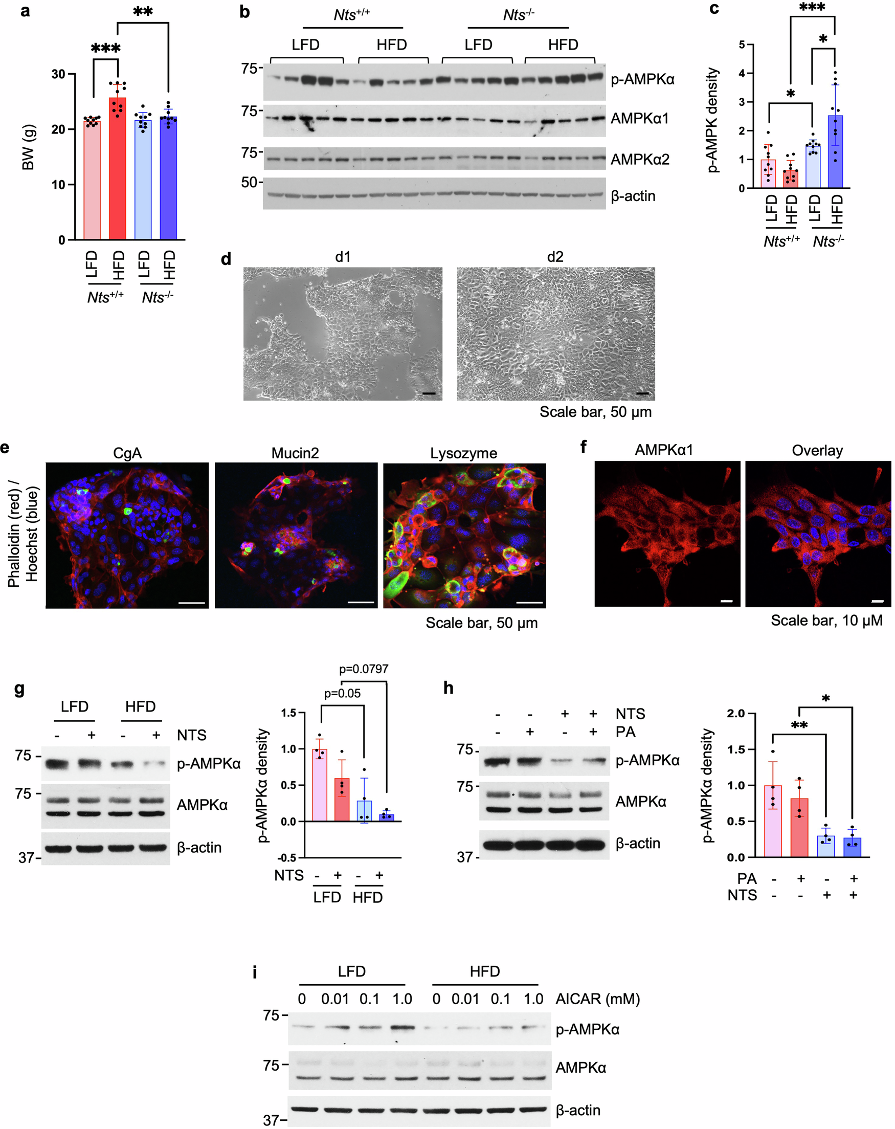
Fig. 2: NTS deficiency reverses HFD-inhibited p-AMPK expression.

a–c Male mice were fed either a LFD or a HFD for 6 weeks at weaning. BW was measured before mice were euthanized (a). Protein was extracted from jejunal mucosal scrapings and analyzed by western blot, and data show representative results from five mice per group (b). Densitometric analysis of p-AMPKα was performed by ImageJ and normalized by the average of AMPKα1/α2 (c). n = 10 mice per group. *P < 0.05, **P < 0.01, ***P < 0.001. d Images of jejunal monolayers were taken by inverted microscope at d1 and d2. e IF of jejunal monolayers at d2 and counterstained with Hoechst and phalloidin. f IF of jejunal monolayers at d2 using anti-AMPKα1 antibody (red) and counterstained with Hoechst (blue). g Western blot of proteins isolated from jejunal monolayers from male WT mice fed a LFD or HFD for 6 weeks at weaning; cells were treated with or without NTS (10 nM) for 10 min. Densitometric analysis of p-AMPKα was performed by ImageJ and normalized by AMPKα. n = 4 mice per group. h Male WT mice (4 months old) were maintained on NC. Western blot analysis of protein isolated from jejunal monolayers treated with NTS (10 nM) or PA (30 μM) alone or in combination for 24 h. Densitometric analysis of p-AMPKα was performed by ImageJ and normalized by AMPKα. n = 4 mice per group. *P < 0.05, **P < 0.01. i Male WT mice were fed a LFD or HFD for 6 weeks at weaning. Jejunal crypts were isolated for monolayer culture; cells were treated with AICAR at different concentrations for 24 h. n = 3 mice per group.