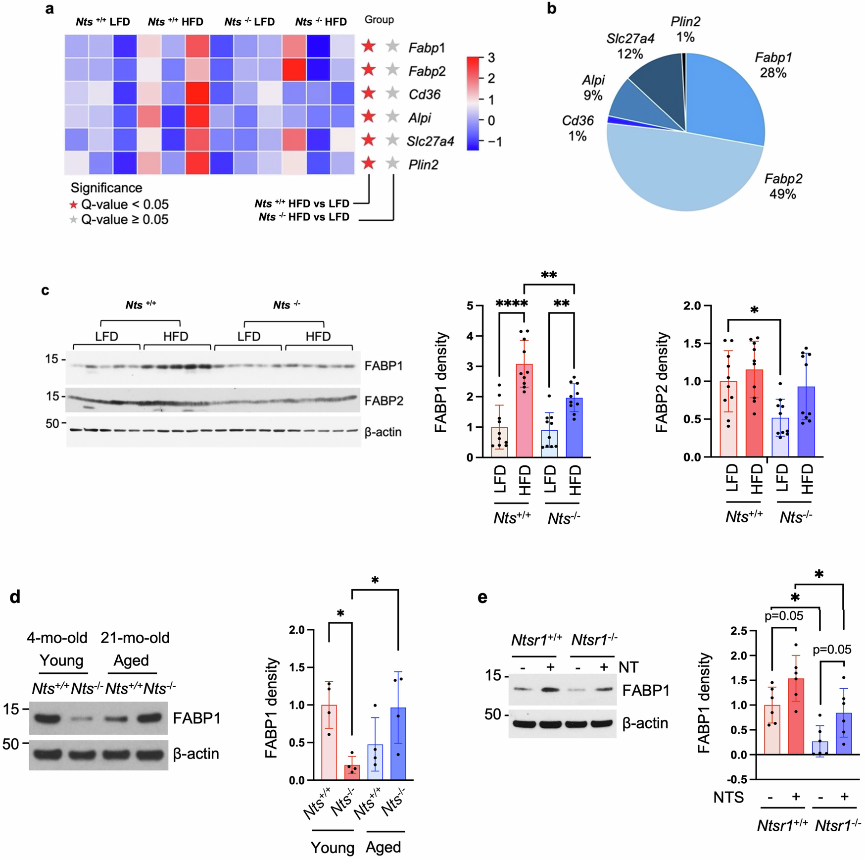
Fig. 4: NTS deficiency reverses abnormal FABP1 expression induced by HFD feeding and aging.

a, b Female mice were fed a LFD or HFD for 28 weeks at weaning. n = 3 mice per group. The heat map of RNA-seq data shows the individual gene expression among four groups in jejunal mucosal scrapings (a). The percentage portion is plotted from RNA-seq data of WT mice fed a LFD (b). c Western blot analysis of protein extracted from jejunal mucosal scrapings of mice as in Fig. 2a; data show representative results from five mice per group. Densitometric analysis of FABP1 and FABP2 was performed by ImageJ and normalized by β-actin. n = 10 mice per group. *P < 0.05, **P < 0.01, ****P < 0.0001. d Western blot analysis of protein extracted from jejunal monolayers of male young and aged Nts+/+ and Nts−/− mice fed NC. Densitometric analysis of FABP1 was performed by ImageJ and normalized by β-actin. n = 4 mice per group. *P < 0.05. e Western blot analysis of protein extracted from jejunal monolayers of male Ntsr1+/+ and Ntsr1−/− mice fed NC at 4 months of age. Densitometric analysis of FABP1 was performed by ImageJ and normalized by β-actin. n = 6 mice per group. *P < 0.05.