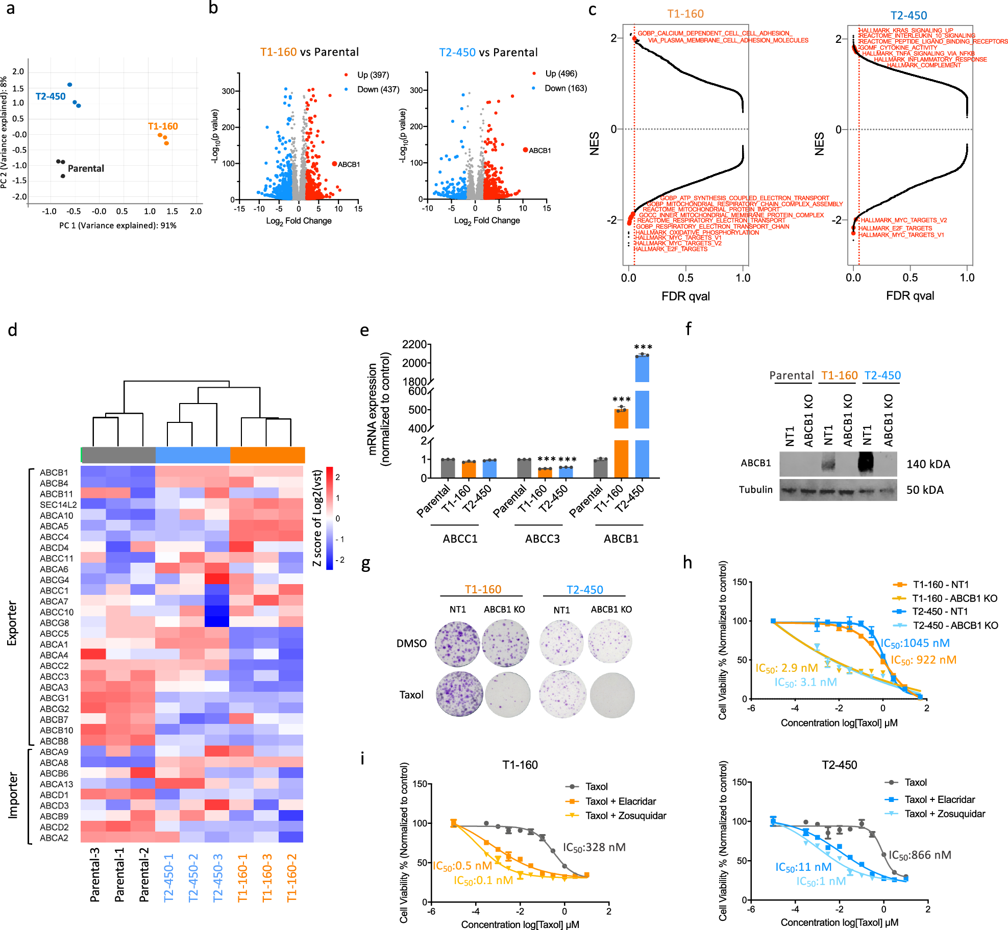
Fig. 2: RNA sequencing results of SUM159PT Taxol-resistant cells and characterization of ABCB1-upregulated phenotype.

a Principal component analysis (PCA) plot showing the distribution of parental and Taxol-resistant SUM159PT cells after RNA sequencing. b Volcano plots displaying differentially expressed genes in T1-160 (left) and T2-450 (right) cells compared with parental cells, with a log2-fold change (LFC) >2 and P < 0.001 cutoff. c Gene set enrichment analysis (GSEA) on preranked gene lists based on LFC values for T1-160 (left) and T2-450 (right) cells. d A heatmap illustrating the gene expression pattern of multidrug transporter family members in parental and resistant cells. e qPCR validations of mRNA expression for various multidrug transporter genes. f Western blot analysis of ABCB1 protein expression in parental and resistant cells with and without ABCB1-targeting sgRNA. g Clonogenic assay conducted on ABCB1-KO resistant cells in the presence of Taxol. h Cell viability assay performed on ABCB1-KO resistant cells in the presence of Taxol. i Cell viabilities of resistant cells upon elacridar and zosuquidar treatment with increasing doses of Taxol. P values determined by two-tailed Student’s t-test in comparison with control group; ***P < 0.001.