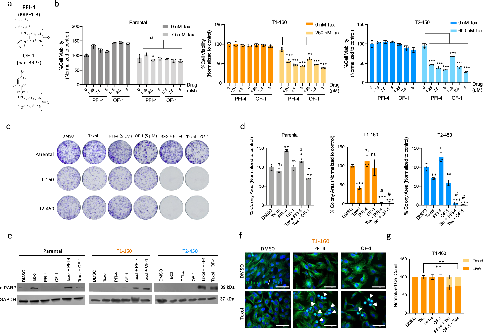
Fig. 5: Chemical probe library screens reveal BRPF1 inhibitors as Taxol sensitizers.

a Chemical structures of BRPF1 inhibitors identified during probe library screen. PFI-4 specifically targets BRPF-1, and OF-1 is a pan-BRPF inhibitor acting against BRPF1–BRPF2–BRPF3. b Validations of the effect of PFI-4 and OF-1 in combination with Taxol on parental, T1-160 and T2-450 cells. c Clonogenic assay results of Taxol (3 nM for parental, 125 nM for T1-160 and 300 nM for T2-450) and BRPF1i (5 µM each) combinations d Quantification of colonies in c. P values determined by two-tailed Student’s t-test in comparison with DMSO; *P < 0.05, **P < 0.01, ***P < 0.001. ‡ indicates P < 0.01 and # indicates P < 0.001 in comparison with Taxol. e Western blot analysis for cleaved-PARP (c-PARP) and GAPDH as loading control upon combination treatment. f Immunofluorescence staining with α-tubulin (green) and DAPI (blue) in the presence of Taxol (parental: 160 nM, T1-160: 160 nM, T2-450: 450 nM) and/or BRPF1 inhibitors (5 µM each) for 16 h. g Quantification of dead cells in f. Scale bar, 50 µm.