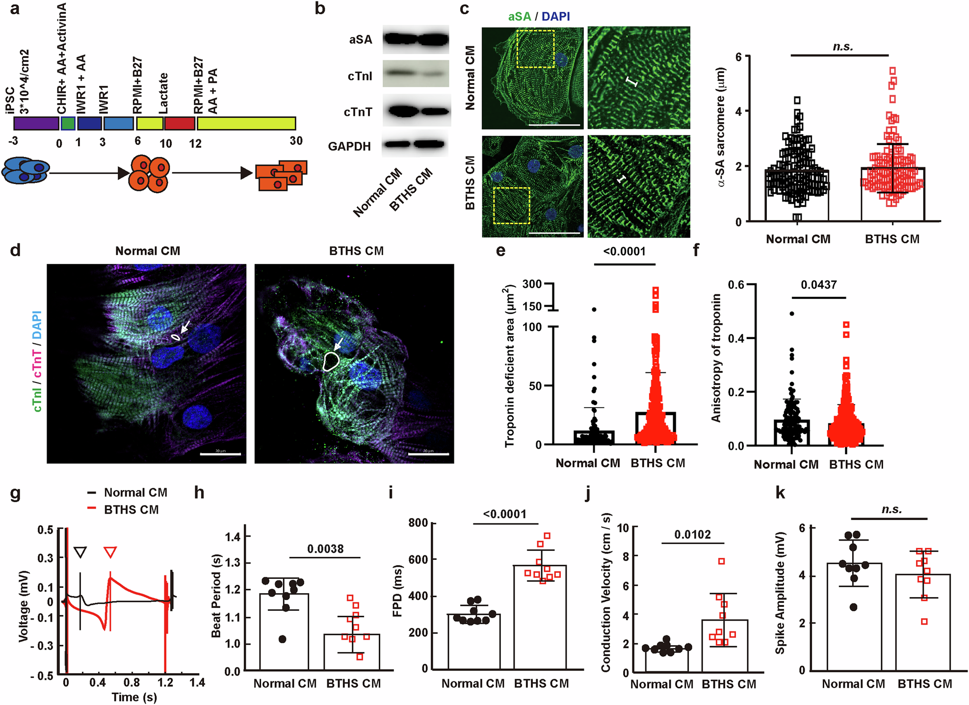
Fig. 2: Characterization of cardiomyocytes derived from normal and BTHS iPS cells.

a A schematic diagram of cardiomyocyte differentiation from iPS cells. b The expression of cardiomyocyte and mitochondrial markers in normal and BTHS CMs at day 30. c Measurement of α-SA sarcomere length in immunocytochemistry on 63× magnification observation. Data are presented as mean ± s.d. (n = 6, biological statistics; n = ~83–185, technical statistics). Student’s t-test. n.s., not significant. d Immunocytochemistry of cTnT, cTnI and DAPI on day 30. Scale bar, 20 μm. Normal CMs and BTHS CMs were stained with anti-cTnT antibody (red color), anti-cTnI antibody (green color) and DAPI (nucleus staining; blue color), followed by analysis with confocal microscopy. The troponin-deficient area is indicated by the white arrows. e The cardiomyocyte marker troponin-deficient area was measured using ImageJ. n = ~108–223. f Anisotropy of cardiac troponin measured using ImageJ in d. n = 118–220. g A representative plot of the FPD in normal (black) and BTHS CMs (red) at day 30. h Mean of beat period. i Mean of FPD. j Conduction velocity. k Mean of spike amplitude. These are parameters of field potential values of g. The values are statistically measured through unpaired t-test with Welch’s correction. Biological repeat n = 9. Data are presented as mean ± s.d. n.s., not significant. Statistical significance was calculated using an unpaired, two-tailed t-test, and P values are indicated. iPSC, iPS cell.