Correction to: Experimental & Molecular Medicine https://doi.org/10.1038/s12276-025-01460-x, published online 2 June 2025
After the online publication of this article, the authors noticed an error in the “Results” section.
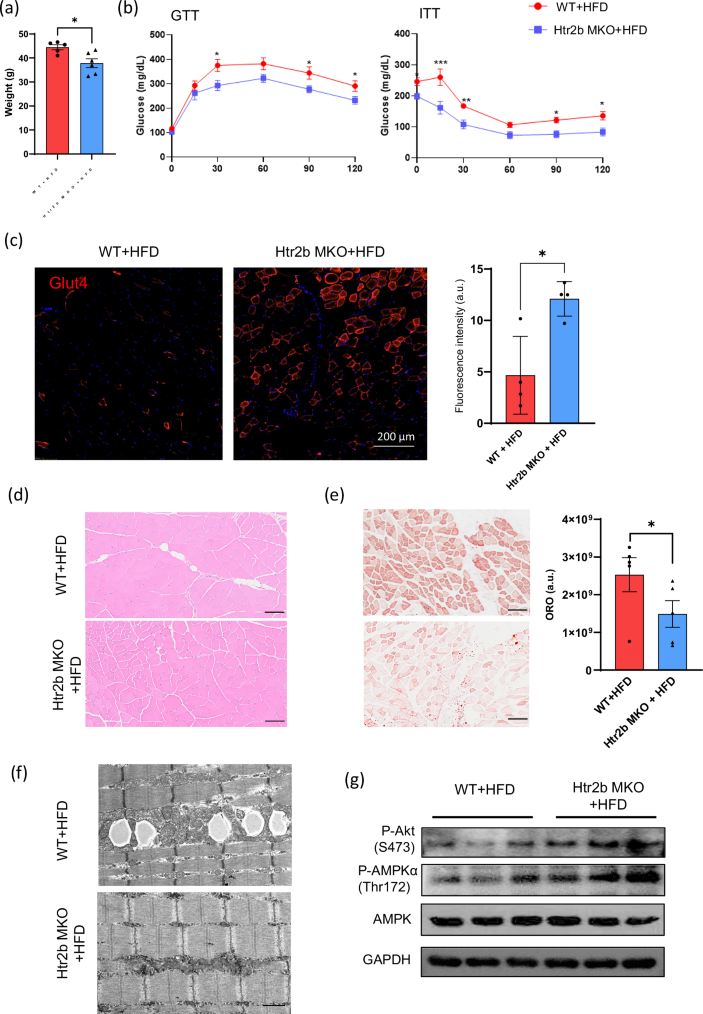
The originally published version of the article incorrectly presented Fig. 5B. This figure corresponds to the results of the insulin tolerance test. The corrected version is provided below.

The authors apologize for any inconvenience caused.
The original article has been corrected.
Author information
Authors and Affiliations
Corresponding authors
Rights and permissions
Open Access This article is licensed under a Creative Commons Attribution 4.0 International License, which permits use, sharing, adaptation, distribution and reproduction in any medium or format, as long as you give appropriate credit to the original author(s) and the source, provide a link to the Creative Commons licence, and indicate if changes were made. The images or other third party material in this article are included in the article’s Creative Commons licence, unless indicated otherwise in a credit line to the material. If material is not included in the article’s Creative Commons licence and your intended use is not permitted by statutory regulation or exceeds the permitted use, you will need to obtain permission directly from the copyright holder. To view a copy of this licence, visit http://creativecommons.org/licenses/by/4.0/.
About this article
Cite this article
Park, S., Kim, H., Shin, S. et al. Author Correction: Inhibition of serotonin-Htr2b signaling in skeletal muscle mitigates obesity-induced insulin resistance. Exp Mol Med 57, 1350–1352 (2025). https://doi.org/10.1038/s12276-025-01492-3
Published:
Version of record:
Issue date:
DOI: https://doi.org/10.1038/s12276-025-01492-3