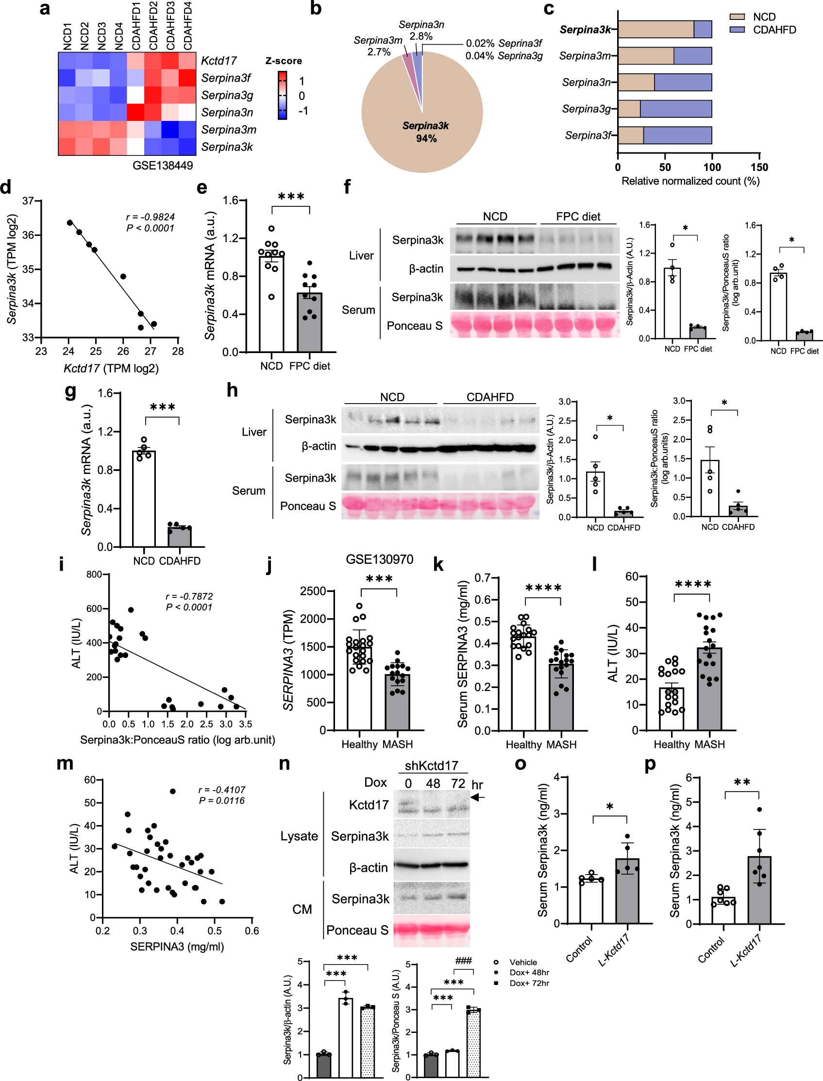
Fig. 3: Kctd17 reduces Serpina3k/SERPINA3 secretion in MASH.

a Heatmap from the RNA-seq database from NCD and CDAHFD-fed mice (GSE138449, n = 4 per group). b, c The relative abundance of Serpina3 subfamilies detected in the liver from NCD-fed C57BL/6 WT mice (b) and the relative normalized count of Serpina3 subfamilies in the RNA-seq database from NCD and CDAHFD-fed mice (c). d Correlation between Kctd17 and Serpina3k based on in RNA-seq from CDAHFD-fed C57BL/6 WT mice (GSE138449). e, f Serpina3k mRNA expression in the liver (e) and protein levels in the liver and serum (f) in FPC diet-fed WT mice. g–i Serpina3k mRNA expression in the liver (g) protein levels in the liver and serum (h) and correlation between Serpina3k and ALT (i). j SERPINA3 expression levels in the RNA-seq database from healthy and MASH livers (GSE130970, healthy 21, MASH 16). k–m Serum SERPINA3 (k), ALT levels in healthy participants and patients with MASH (n = 18 per group) (l) and correlation between SERPINA3 and ALT (m). n Western blots from Hepa1c1c7 cells transduced with tet-on-shKctd17 and activated by 500 ng/ml Dox treatment for 48 h or 72 h and quantification. o, p Serpina3k level in serum by ELISA in FPC diet-fed (o) and CDAHFD-fed (p) L-Kctd17 mice. *P < .05, **P < 0.01, ***P < 0.001, ****P < 0.0001 as compared with the indicated control; ###P < 0.001 as compared with that of Dox+ 48 h according to two-way analysis of variance. All data are shown as the means ± s.e.m.