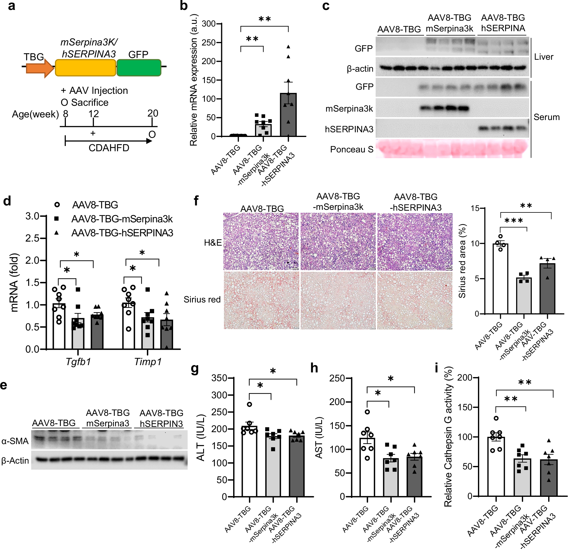
Fig. 4: Restoration of hepatocyte Serpina3k/SERPINA3 improves liver fibrosis.

a C57BL/6 WT mice were transduced with AAV8-TBG or AAV8-TBG-mSerpina3k-GFP (AAV8-TBG-mSerpina3k) or AAV8-TBG-hSERPINA3-GFP (AAV8-TBG-hSERPINA3) with CDAHFD and euthanized 12 weeks after transduction. b–e Serpina3k and SERPINA3 mRNA levels (b) protein levels in the liver and serum (c), liver gene expression (n = 7–8 per group) (d) and α-SMA protein level in the liver (n = 4 per group) (e). f H&E and Sirius red staining in histological sections of mouse liver, with respective quantification (n = 4 per group; scale bar, 100 μm; magnification, 20×). g–i ALT (g) and AST (h) levels in serum and cathepsin G activity in the liver (n = 7 per group) (i). *P < 0.05, **P < 0.01, ***P < .001 compared with the AAV8-TBG control according to a two-way analysis of variance. All data are shown as the means ± s.e.m.