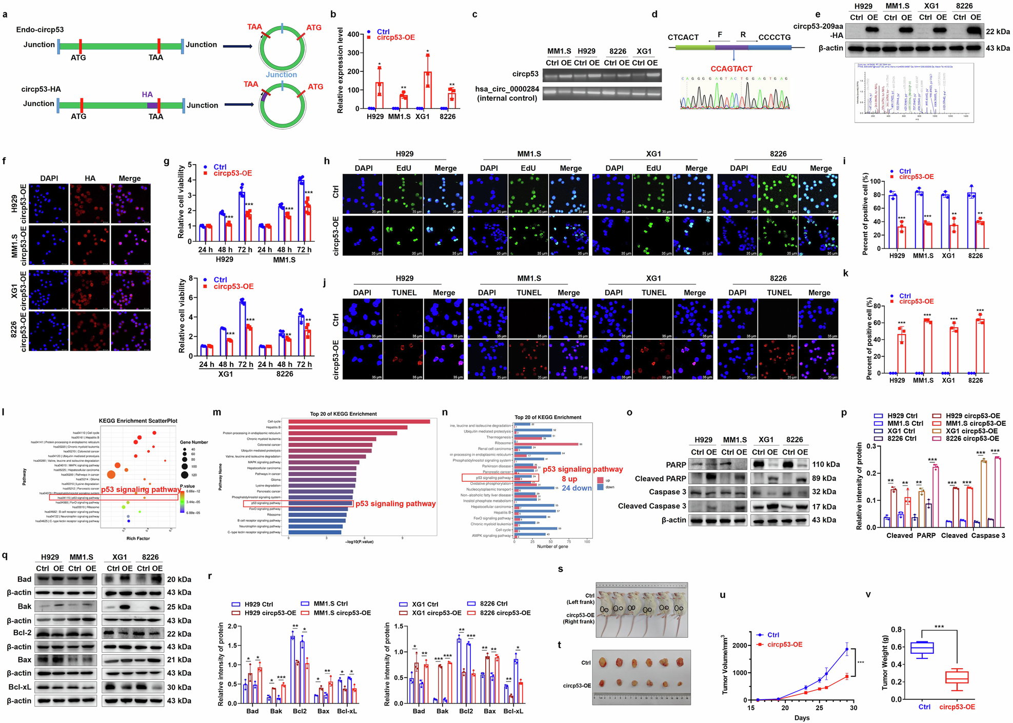
Fig. 2: Circp53 activates the mitochondrial apoptotic pathway.

a, An illustration of endo-circp53 and circp53-HA. b, RT-qPCR was used to determine the RNA levels of circp53 and linear TP53. c, PCR was used to determine the RNA levels of circp53 and TP53. d, Sanger sequencing was performed following PCR using the indicated divergent primers to confirm the precise splicing of the circp53-OE plasmid in MM1.S, H929, XG1, and RPMI 8226 cells. The circRNA hsa_circ_0000284 was used as an internal control gene. e, WB and MS analyses of circp53–209aa overexpression in MM1.S, H929, XG1 and RPMI 8226 cells using the HA-tag antibody. f, Confocal microscope live images showing the cellular localization of circp53–209aa. g, The MTT assay demonstrated decreased cell proliferation in circp53-OE cells compared with Ctrl cells (P < 0.01). h, The EdU incorporation assay revealed a significant decrease in the number of proliferating cells in circp53–209aa-OE cells compared with Ctrl cells. i, Statistical analysis of EdU incorporation assay. j, The TUNEL assay showed a significant increase in the number of apoptotic cells in circp53–209aa-OE cells compared with Ctrl cells. k, Statistical analysis of EdU incorporation assay. l, The scatterplot of KEGG pathway enrichment analysis for RNA-sequencing data revealed that the molecular function of circp53–209aa was centered on the p53 signaling pathway. m, The par chart of KEGG pathway enrichment analysis for RNA-sequencing data also revealed that the molecular function of circp53-209aa was centered on the p53 signaling pathway. n, The KEGG enrichment analysis revealed that the p53 signaling pathway was enriched, ranking within the top 20 pathways. o, WB analysis demonstrated that increased levels of circp53 induced apoptosis, as indicated by the cleavage of the apoptotic regulators PARP and Caspase 3. p, Statistical analysis of the expression of cleavage of the apoptotic regulators PARP and Caspase 3. q, WB analysis determined the expression levels of the mitochondrial apoptotic pathway associated proteins Bad, Bak, Bcl-xL, Bax and Bcl-2 in circp53-OE cells. r, Statistical analysis of the expression of the mitochondrial apoptotic pathway associated proteins. s, Images of CDX model mice on day 28. t, Tumors taken from the CDX model in each group. u, The tumor growth curve of the model mice in the Ctrl and circp53-OE groups. v, The tumor weight of the CDX model mice in the Ctrl and circp53-OE groups. The data are presented as mean ± s.d. (n = 6 mice for each group, n = 3 cultures for each group, *P < 0.05, **P < 0.01 and ***P < 0.001).