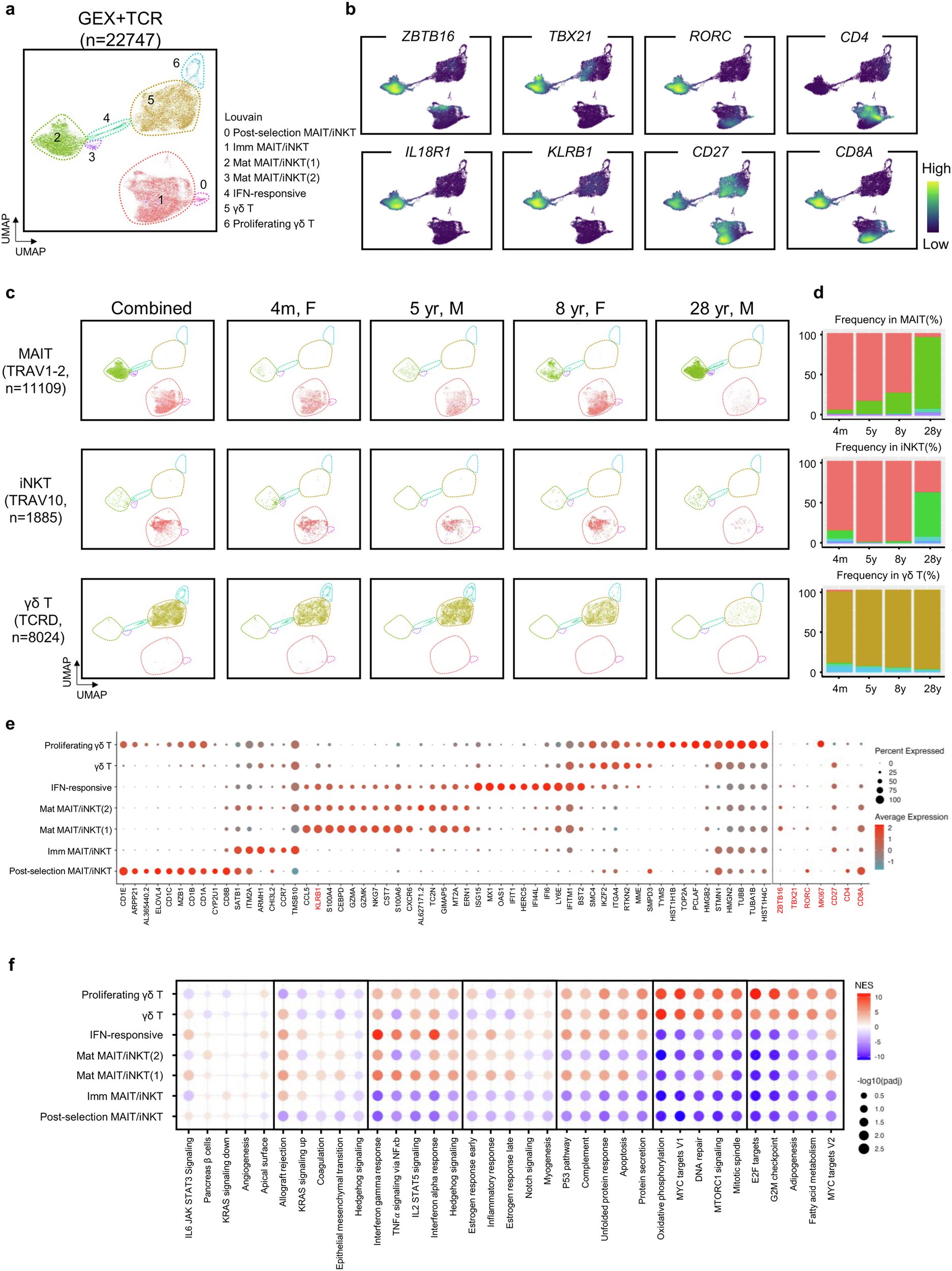
Fig. 2: Age-dependent kinetics of MAIT cell differentiation at the single-cell level.
From: Human MAIT cells undergo clonal selection and expansion during thymic maturation and aging

a The UMAP plot shows combined NKT, MAIT and γδ T cells with visualization based on the Louvain clusters. b The density plots illustrate the expression of indicated markers. c The UMAP plot in a was separated by donors and cell types. d Frequency plots depict the distribution of stages across individual donors and indicated cell types. e, f The dot plots show each Louvain cluster’s top ten DEGs and manually selected markers (red) (e) and top five enriched pathways (f).