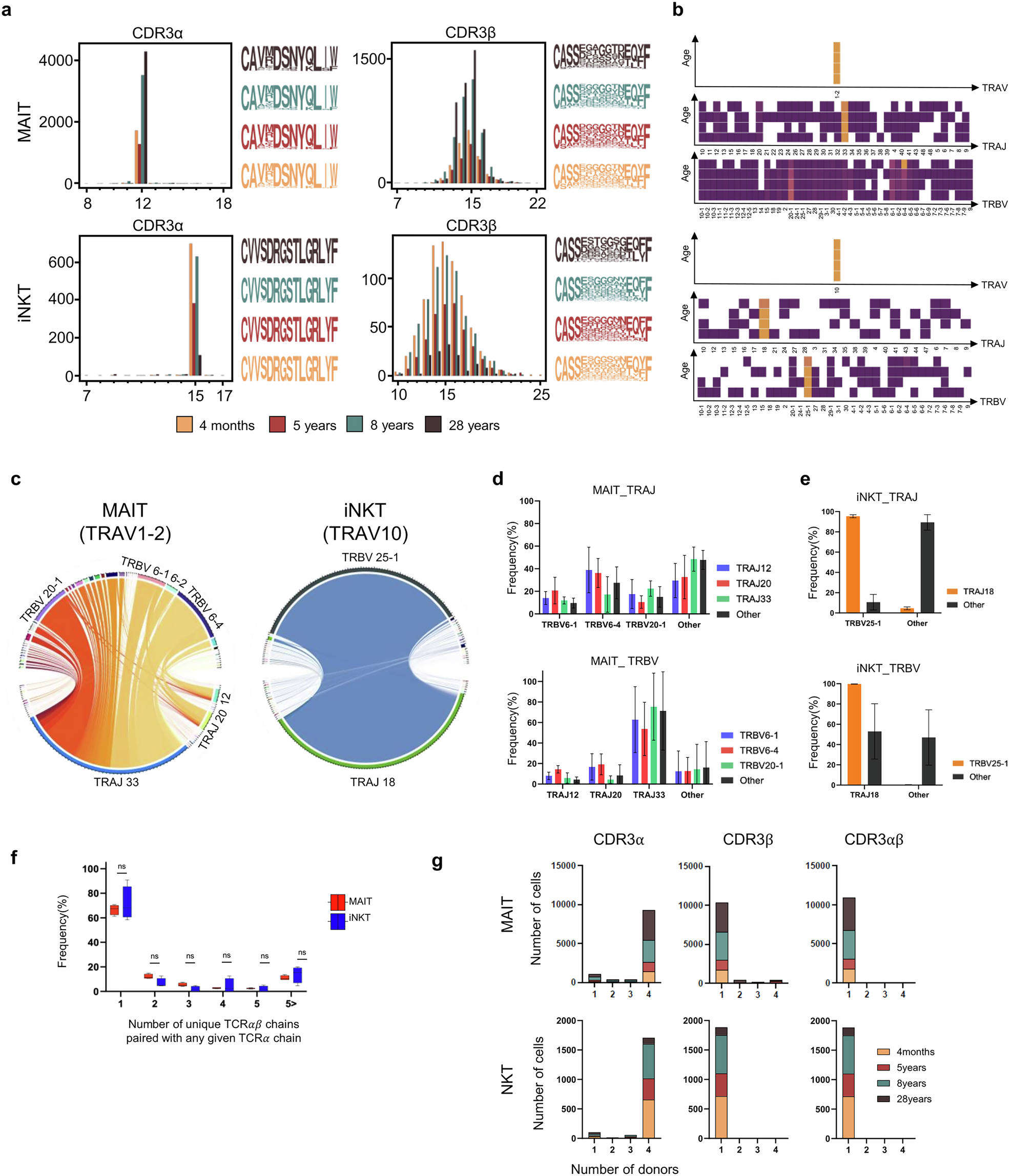
Fig. 5: The diverse repertoire of MAIT and iNKT cells is shaped in the thymus.
From: Human MAIT cells undergo clonal selection and expansion during thymic maturation and aging

a Graphs show the distribution of CDR3α/β amino acid lengths for the indicated cell types and their corresponding amino acid sequences. b Heat maps illustrate TCR gene usage in each donor. c Chord diagrams depict the connectivity patterns between TRAJ and TRBV in MAIT and iNKT cells. d, e Graphs show the frequencies of each TRAJ and TRBV combination in MAIT (d) and iNKT (e) cells. f The graph shows the frequencies of cells having unique TCRαβ chains paired with any given TCRα chain. g Graphs show the number of shared clones of MAIT and iNKT cells between donors based on CDR3α, CDR3β or the CDR3αβ combination. Error bars indicate s.e.m.