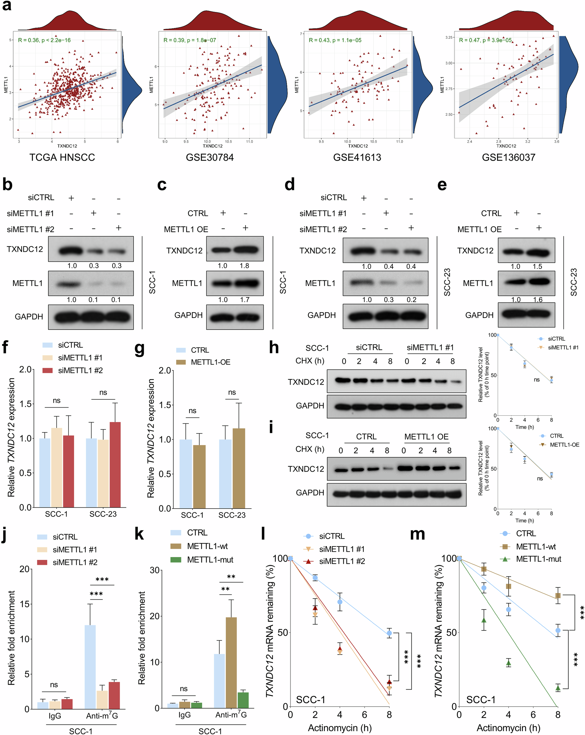
Fig. 7: METTL1 promotes TXNDC12 mRNA stability in an m7G‐dependent manner.
From: METTL1-driven epitranscriptomic enhancement of TXNDC12 boosts c-Myc stability through USP5 in HNSCC

a Correlation analysis between METTL1 mRNA and TXNDC12 mRNA across multiple HNSCC cohorts, including TCGA HNSCC, GSE30784, GSE41613 and GSE136037. b–e A western blot analysis of TXNDC12 protein levels in SCC-1 (b, c) or SCC-23 (d, e) cells with METTL1 depletion or overexpression, compared with their respective controls (n = 3 biologically independent samples). f, g A quantitative PCR analysis of TXNDC12 mRNA levels following METTL1 depletion (f) or overexpression (g) in HNSCC cells (n = 3 biologically independent experiments, each with three technical replicates). h, i CHX chase assays demonstrating the effects of METTL1 depletion (h) or overexpression (i) on the degradation rate of TXNDC12 protein (n = 3 biologically independent samples). j, k The measurement of the internal m7G level of TXNDC12 mRNA using m7G RNA immunoprecipitation with a m7G antibody, with METTL1 depletion (j) or METTL1 overexpression (k) treatments, including wild type (METTL1-wt) and mutant (METTL1-mut) forms (n = 3 biologically independent experiments, each with three technical replicates). l, m An analysis of remaining TXNDC12 mRNA levels in actinomycin-D-treated SCC-1 cells at the indicated time points, with METTL1 depletion (l) or overexpression (m) treatments (n = 3 biologically independent experiments, each with three technical replicates).