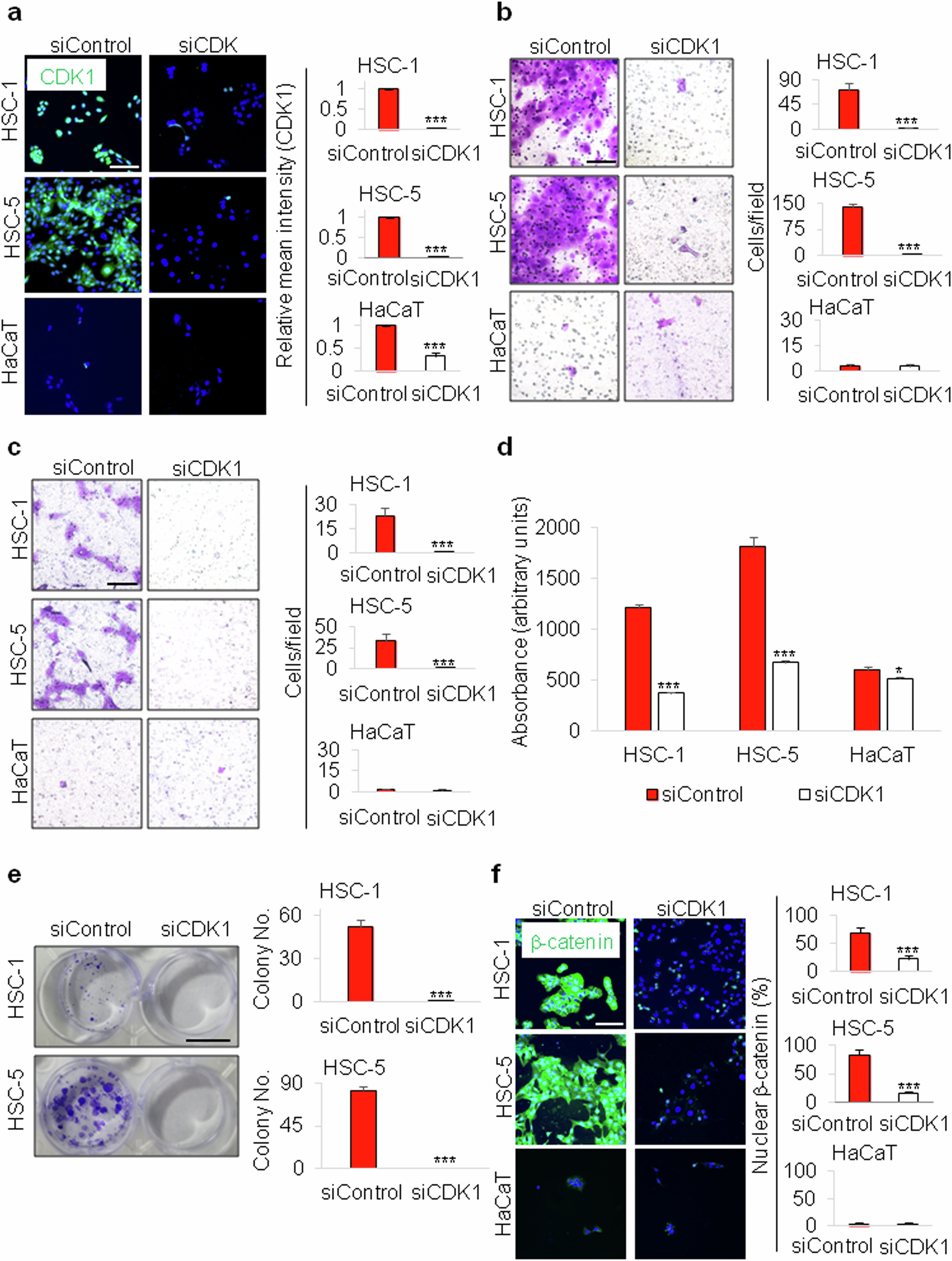
Fig. 3: Impacts of CDK1 knockdown on the cancer cell phenotypes in human cSCC cell lines.

a, Immunocytochemical staining of the HSC-1, HSC-5 and HaCaT cells with antibody against CDK1 (green), DAPI staining (blue) and mean intensity quantitation (n = 5). The cells were cultured for 24 h after transfection with 100 nM of control siRNA or CDK1 siRNA. Scale bar, 100 μm. b,c, Migration (b) and invasion (c) assays and quantification (n = 9) of the migrated or the invaded cells using the collected and the suspended HSC-1, HSC-5 and HaCaT cells transfected with 100 nM of control siRNA or CDK1 siRNA. Scale bars, 100 μm. d, MTT assays (n = 3) of the HSC-1, HSC-5 and HaCaT cells cultured for 72 h after transfection with 100 nM of control siRNA or CDK1 siRNA. Absorbance indicates the degree of cell proliferation. e, Clonogenic assays and quantitative analyses (n = 3) of the HSC-1 and HSC-5 cells following transfection with 100 nM CDK1 siRNA. Scale bar, 1 cm. f, Immunocytochemical staining of the HSC-1, HSC-5 and HaCaT cells with antibody against β-catenin (green), DAPI staining (blue) and mean intensity quantitation (n = 5). The cells were cultured for 24 h after transfection with 100 nM of control siRNA or CDK1 siRNA. Data are expressed as means ± s.d. *P < 0.05, ***P < 0.001 (a–f).