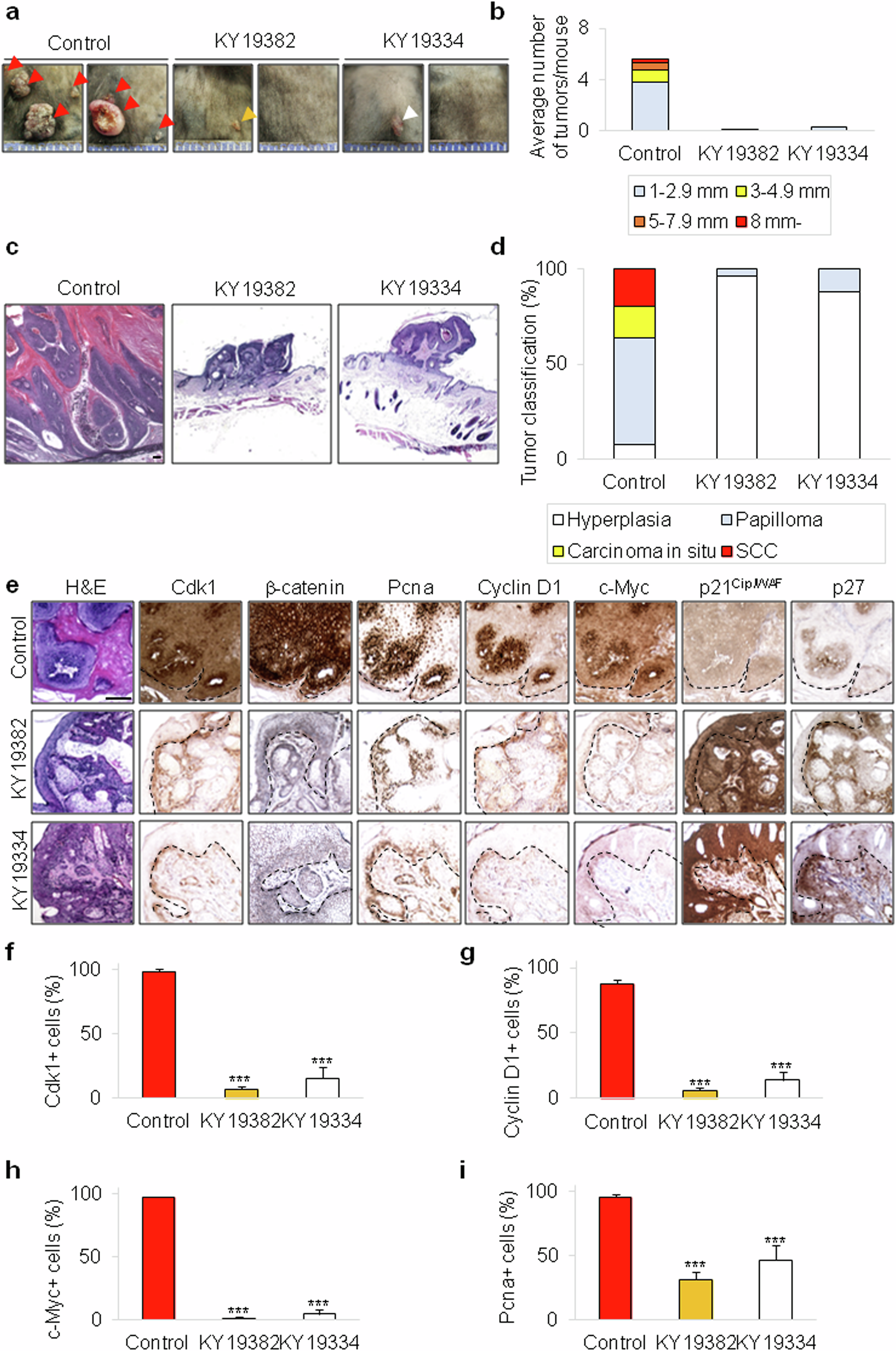
Fig. 4: Effects of KY19382 and KY19334 on cSCC development in vivo.

a, Macroscopic observation of the DMBA/TPA-induced tumors treated with 2 mM of KY19382, KY19334, or vehicle for 24 weeks (n = 10 per group). Each arrowhead indicates the position of the tumor. b, Quantitative analyses (n = 10 per group) of average number of tumors treated with KY19382, KY19334 or vehicle by size. c, H&E staining of DMBA/TPA-induced tumors treated with 2 mM of KY19382, KY19334 or vehicle. Scale bar, 100 μm. d, Quantitative analyses (n = 5 per group) of the tumor grades in mice treated with 2 mM of KY19382, KY19334 or vehicle. e, H&E and DAB staining for Cdk1, β-catenin, Pcna, Cyclin D1, p21Cip/WAF or p27 in DMBA/TPA-induced tumors treated with 2 mM of KY19382, KY19334 or vehicle. Scale bar, 100 μm. f–i, Quantification of Cdk1 (f), Cyclin D1 (g), c-Myc (h) and Pcna (i) on the sections stained in e. Data are shown as means ± s.d. ***P < 0.001 (f–i), indicating significant differences from the control.