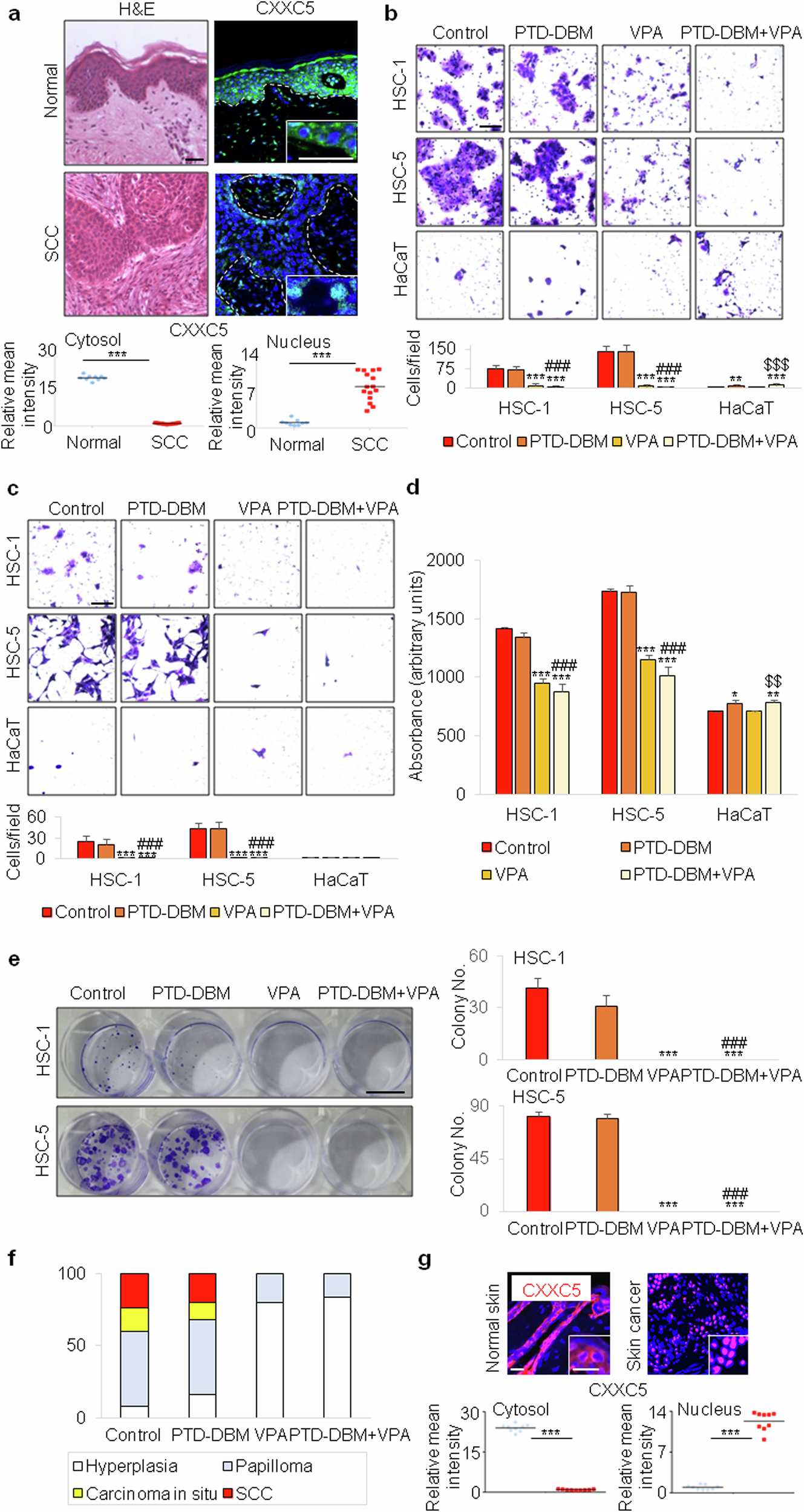
Fig. 5: Effects of disruption of CXXC5–Dvl interaction on cSCC in vitro and in vivo.

a, H&E, immunohistochemical staining for CXXC5 (green) with DAPI nuclear counterstaining (blue) and its quantitation in the human normal skin (n = 3) and cSCC (n = 5) tissues. The dashed lines demarcate K14-positive and negative tissues, and the inset images show the enlarged images. Three representative fields per patient sample were analyzed. Scale bar, 50 μm. b,c, Crystal violet staining and quantitative analyses (n = 9) after migration (b) and invasion (c) assays using HSC-1, HSC-5 and HaCaT cells treated with 10 μM PTD-DBM and/or 2.5 mM VPA for 24 h. Scale bars, 100 μm. d, MTT assay (n = 3) showing proliferation of HSC-1, HSC-5 and HaCaT cells treated with 10 μM PTD-DBM and/or 2.5 mM VPA for 72 h. e, Representative images of cell colonies stained with crystal violet and quantitative analyses (n = 3) using HSC-1 and HSC-5 cells treated with 10 μM PTD-DBM and/or 2.5 mM VPA for 2 weeks. Scale bar, 1 cm. f, Quantitative analyses (n = 5 per group) of the histopathological grades identified in DMBA/TPA-induced tumors treated with 2 mM PTD-DBM and/or 500 mM VPA for 24 weeks. g, Immunohistochemical staining for Cxxc5 (red) and its quantitation in the normal skin and skin cancer tissues of mice. The inset images represent the enlarged images. Data are represented as means ± s.d. *P < 0.05, **P < 0.01, ***P < 0.001 versus the control group; ###P < 0.001 versus the PTD-DBM treatment group; $$P < 0.01, $$$P < 0.001 versus the VPA treatment group for a–g.