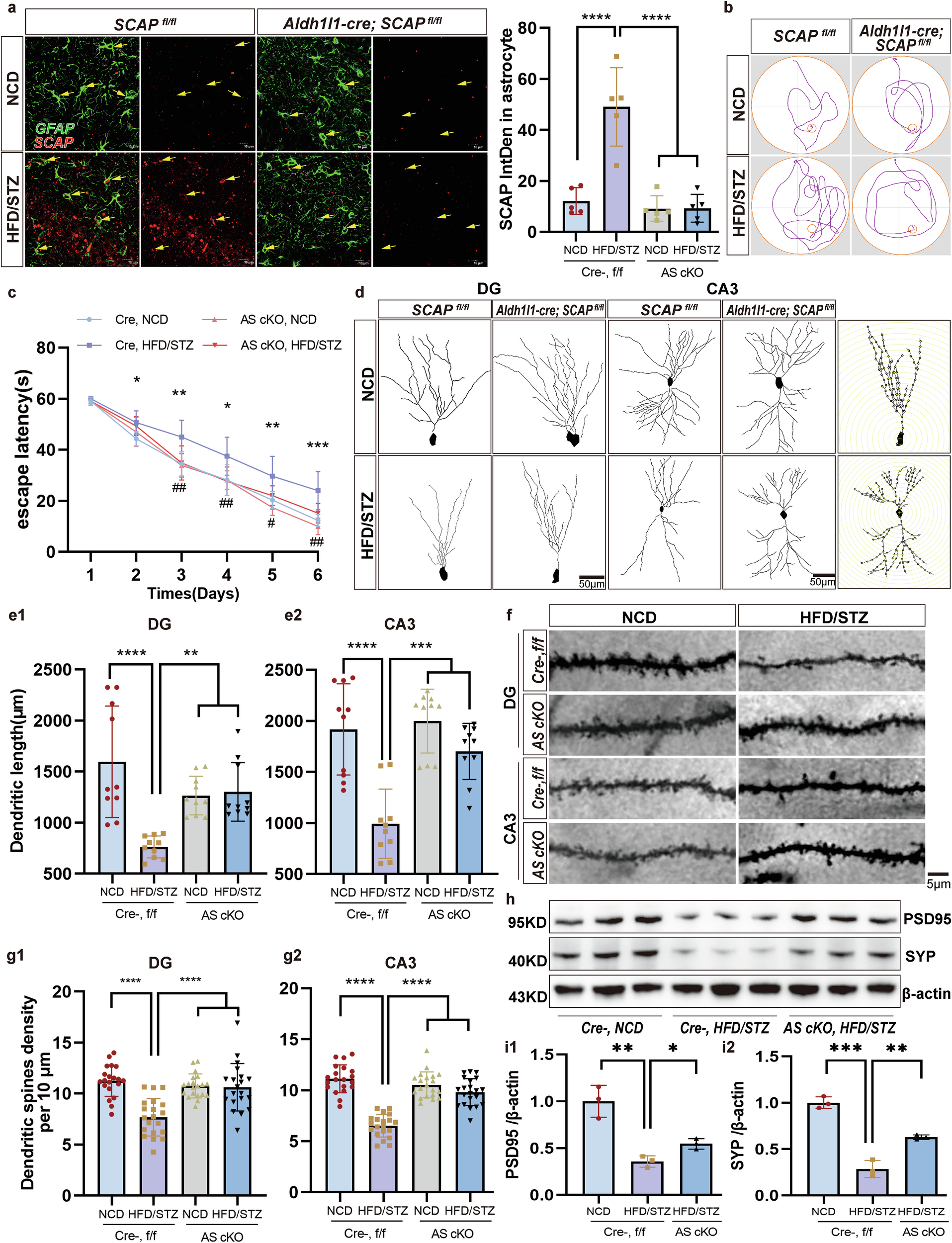
Fig. 5: Astrocyte-specific SCAP ablation prevents HFD/STZ-induced alterations in neuronal morphology and synapse loss.

a The representative confocal z-stack images of SCAP (red, yellow arrows) in astrocytes (GFAP, green) in the hippocampus in the four groups (Cre- NCD, Cre- HFD/STZ, AS cKO NCD and AS cKO HFD/STZ). The bar graphs show SCAP activation in astrocytes (n = 5 per group). Scale bars, 10 μm. b The representative samples of the path traveled during the probe test in the MWM test. c The escape latency in the MWM test. d The representative images of neuronal dendritic morphology in the four groups in a. Scale bar, 50 μm. e The quantification of total dendritic length in the (1) DG and (2) CA3 regions revealed a decrease in the Cre-HFD/STZ group compared with the Cre-NCD group ((1) ****P < 0.0001, (2) ****P < 0.0001 between Cre-NCD and Cre-HFD/STZ), which was increased after SCAP deletion ((1) **P = 0.004, (2) ***P = 0.0003 between Cre-HFD/STZ and AS-cKO-HFD/STZ). f Representative photomicrographs of granule neurons in the DG and pyramidal neurons in the CA3 region. g The number of dendritic spines per 10 µm of neurons in the (1) DG and (2) CA3 regions. h, i The representative immunoblots (h) and the quantification (i) of the following synaptic proteins: PSD95 and SYP (n = 3 per group) ((1)**P = 0.0035, (2) ***P = 0.0004 between Cre- NCD and Cre- HFD/STZ) ((1) *P = 0.0173, (2) **P = 0.0033 between Cre- HFD/STZ and AS cKO HFD/STZ). The data are expressed as the means ± s.e.m., and one-way ANOVA with Tukey’s multiple comparisons test was performed for all the statistical analyses. *P < 0.05, **P < 0.01, ***P < 0.001, ****P < 0.0001. No other statistical comparisons are significant unless indicated.