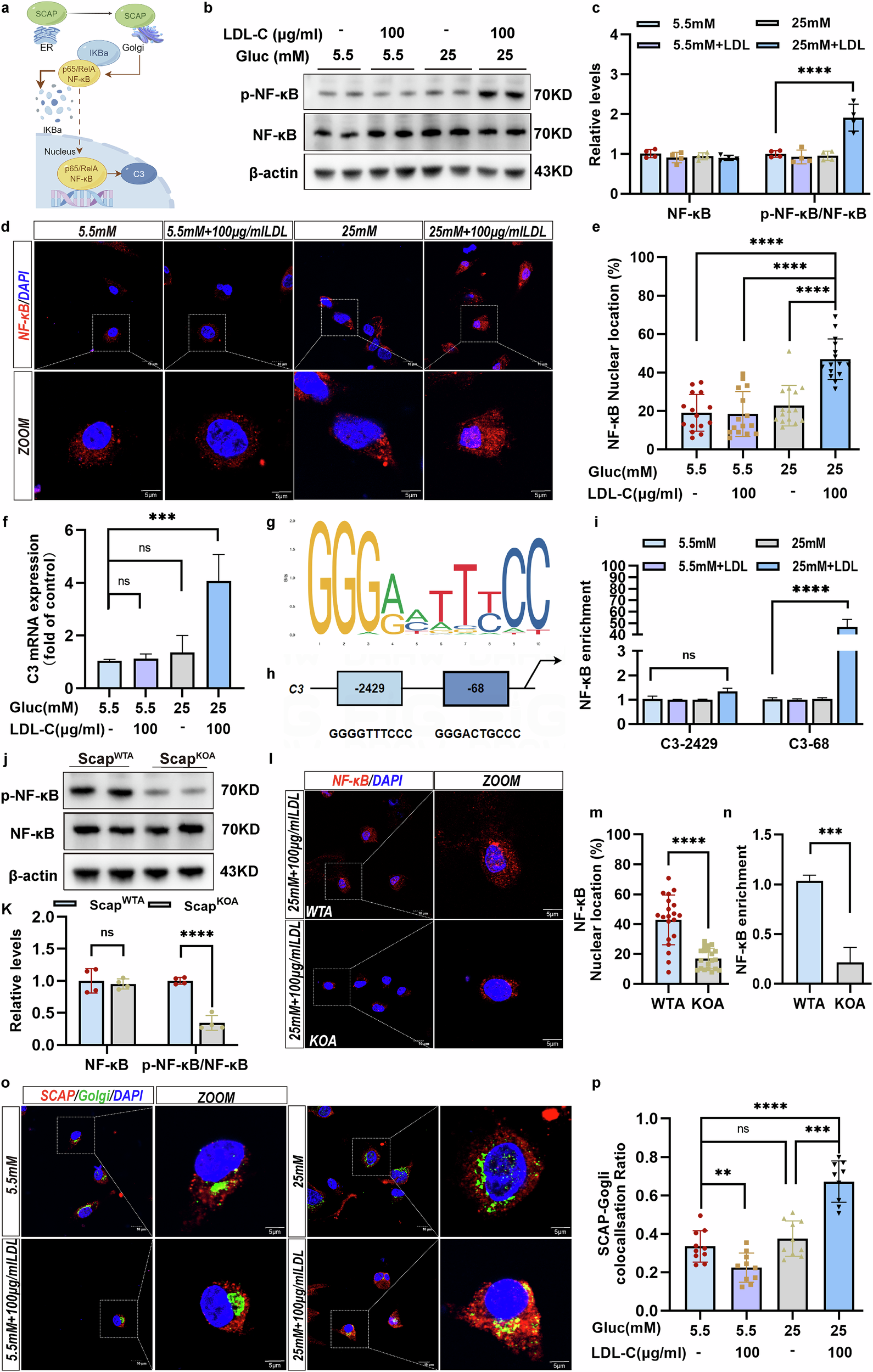
Fig. 8: SCAP mediated the response of astrocytes to pathological conditions by activating NF-κB–C3 signaling.

a A schematic diagram of the mechanisms by which SCAP activates NF-κB signaling. b, c The representative immunoblots (b) and the corresponding densitometric quantifications (c) of astrocytic NF-κB and p-NF-κB after glucose (Gluc) (5.5 mM or 25 mM) or (100 μg/ml) LDL-C treatment (n = 4 per group). d, e Representative confocal images (d) and the quantification (e) of NF-κB (red) and nuclei (blue) in astrocyte treated with Gluc (5.5 mM or 25 mM) or LDL-C (100 μg/ml). The bar graphs show the colocalization of NF-κB and nuclei in astrocytes (n = 15 per group). f A qPCR assay of C3 mRNA expression in astrocytes. g, h The NF-κB–C3 promoter binding motif (g) and the predicted NF-κB binding sites in the C3 promoter region (h). i The CUT&RUN–qPCR for NF-κB binding at C3 loci after Gluc and LDL-C treatment. j, k The representative immunoblots (j) and the quantification (k) of NF-κB and p-NF-κB in ScapWTA and ScapKOA with Gluc and LDL-C treatment. l, m Representative confocal images (l) and the quantification (m) showing NF-κB (red) and nuclei (blue) colocalization in Scap WTA and ScapKOA (n = 20 per group). n A CUT&RUN–qPCR of the binding for NF-κB at C3 gene loci in ScapWTA and ScapKOA treated with Gluc and LDL-C. o, p The representative confocal images (o) and the quantification (p) of SCAP (red), Golgi 97 (green) and nuclei (blue) in WTA treated with Gluc (5.5 mM or 25 mM) or LDL-C (100 μg/ml). The bar graphs show the colocalization of SCAP and the Golgi in astrocytes (n = 10 per group). The data are expressed as the means ± s.e.m. The one-way ANOVA with Tukey’s multiple comparisons test was performed for all the statistical analyses except k, m and n, where the Student’s t-test (two-sided) was performed. *P < 0.05, **P < 0.01, ***P < 0.001, ****P < 0.0001. No other statistical comparisons are significant unless indicated.