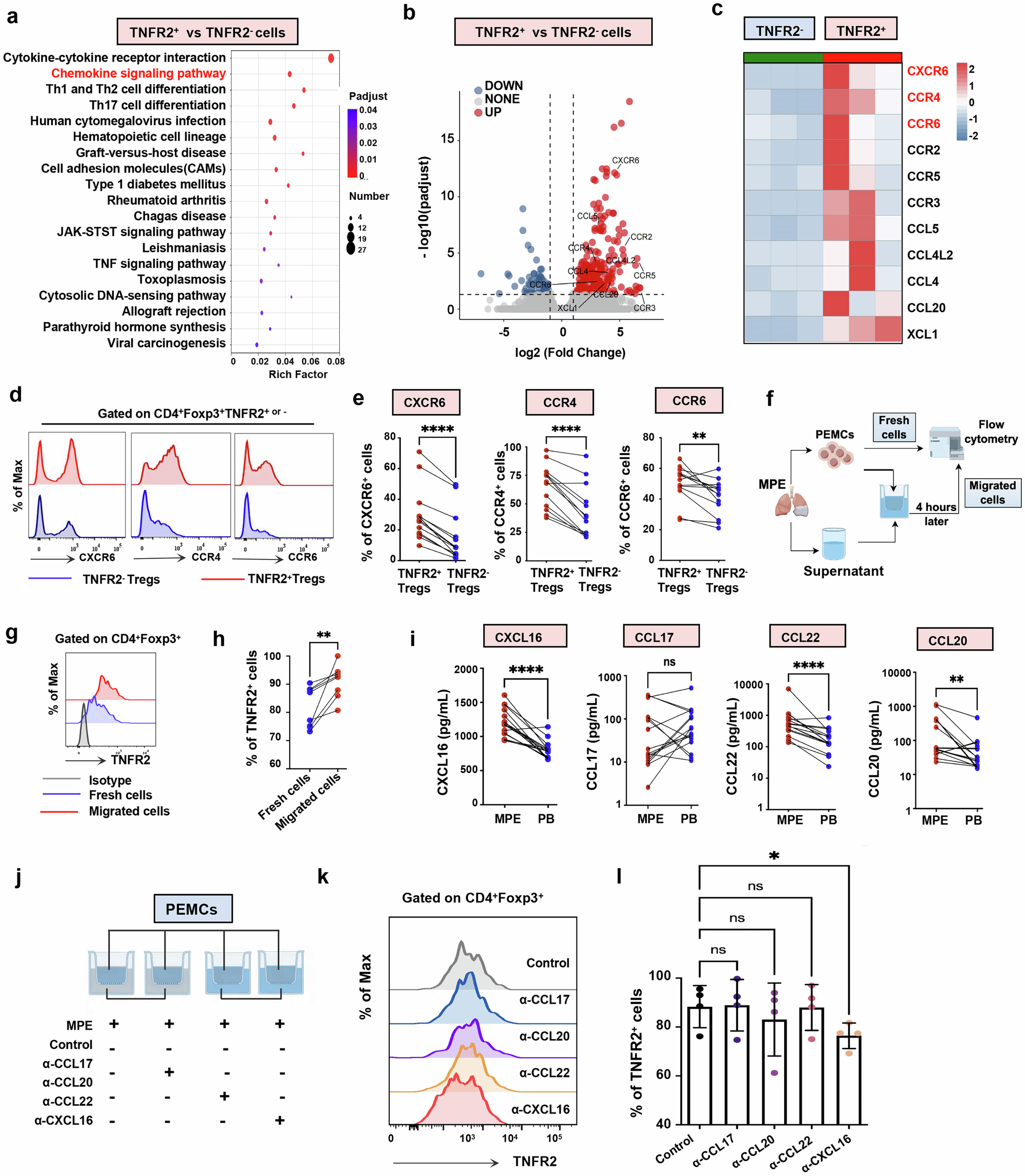
Fig. 1: CXCL16–CXCR6 axis mediates the recruitment of TNFR2+ Treg cells to MPE.

a KEGG pathway enrichment of DEGs between FACS-sorted TNFR2+and TNFR2−CD4+ T cells from MPE (n = 3). b, c Volcano plot (b) and heatmap (c) of DEGs related to the chemokine signaling pathway. d, e Flow cytometry histograms (d) and comparisons of chemokine receptor expression (CXCR6, CCR4 and CCR6) (e) on TNFR2+ Treg cells and TNFR2− Treg cells (n = 13). f Schematic of Transwell chemotaxis assay testing TNFR2− Treg chemotaxis toward MPE supernatant (by Figdraw). g, h Transwell chemotaxis assay comparing TNFR2+ Treg frequencies between freshly isolated cells and cells that migrated toward MPE supernatant after 4 h incubation. i Concentrations of CXCL16, CCL17, CCL22 and CCL20 in MPE and PB were quantified using ELISA (n = 16). j Schematic of chemotaxis assay to investigate the chemotatic axis to attract TNFR2+ Treg cells in MPE. k, l Flow cytometry histograms and comparisons of chemotaxis of TNFR2+ Treg cells in response to MPE in the presence of anti-CXCL16, anti-CCL17, anti-CCL22 or anti-CCL20 mAbs. Data shown in d, e, g–i, k and l are representative of at least three independent experiments (mean ± s.d.). Statistical analysis was performed using paired two-tailed Student’s t-test (e and h), Wilcoxon test (i) or one-way ANOVA (l). *P < 0.05, **P < 0.01, ****P < 0.0001. ns not significant, mAbs monoclonal antibodies.