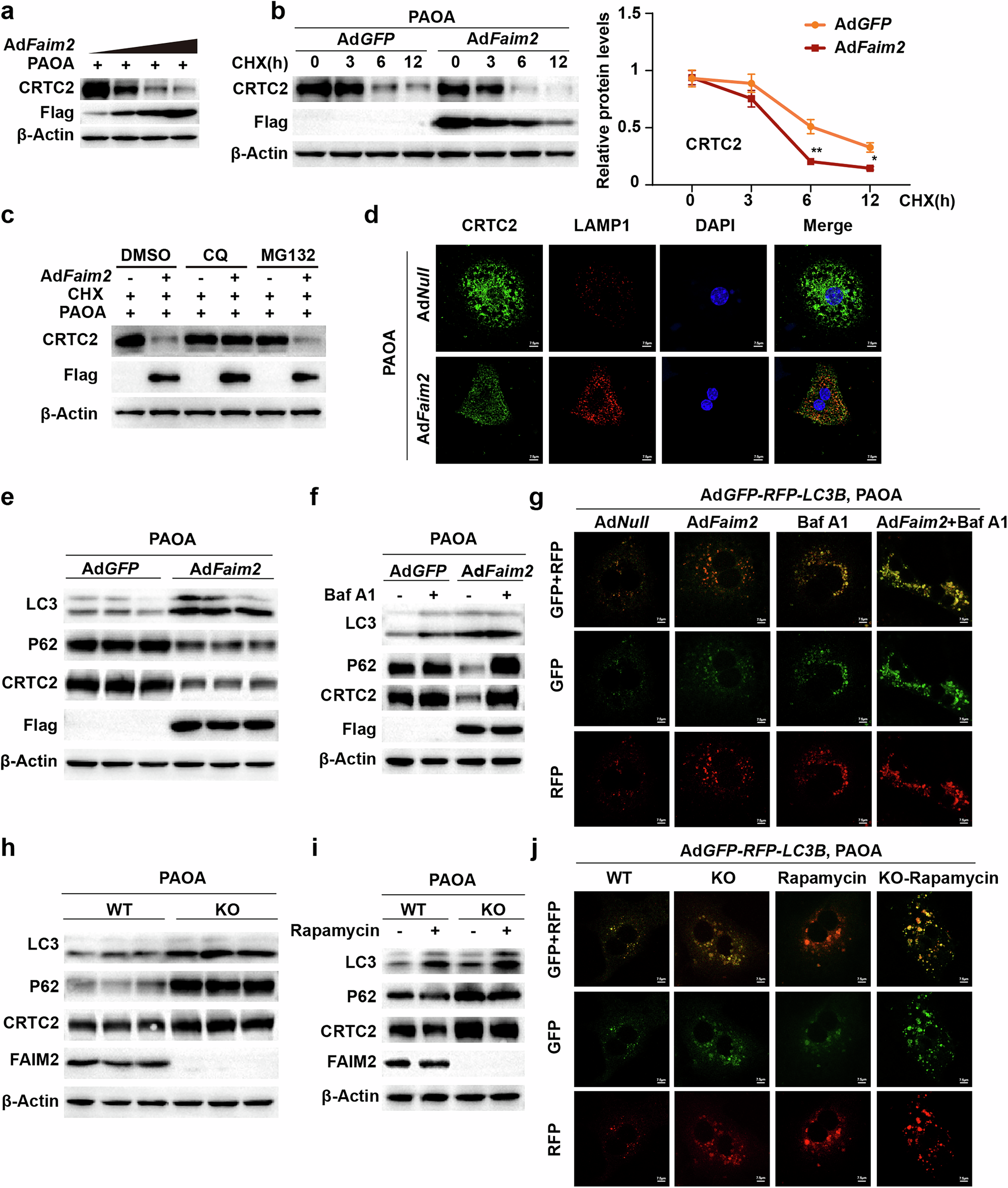
Fig. 7: FAIM2 promotes CRTC2 degradation via autophagy.

a Western blot images of CRTC2 and Flag-FAIM2 in primary hepatocytes infected with AdFaim2 and treated with PAOA. b Western blot images and normalized quantification of the indicated groups treated with PAOA and CHX (50 μM). c Western blot images of the indicated groups treated with DMSO, MG132 (50 μM) or CQ (50 μM) for 6 h. d Confocal microscopy images showing the distribution of CRTC2 (green) and LAMP1 (red) in the indicated hepatocytes with PAOA treatment. Scale bar, 7.5 µm. e Western blot images of LC3, P62, CRTC2 and Flag-FAIM2 in WT hepatocytes infected with AdGFP or AdFaim2 under PAOA treatment. f Western blot images of LC3, P62, CRTC2 and Flag-FAIM2 in the indicated WT hepatocytes treated with or without Baf A1 (100 nM). g Images of primary hepatocytes infected with AdGFP-RFP-LC3B in the indicated groups. Scale bar, 7.5 µm. h Western blot images of LC3, P62, CRTC2 and FAIM2 in PAOA-treated WT or Faim2-KO hepatocytes. i Western blot images of LC3, P62, CRTC2 and FAIM2 in the indicated groups treated with or without rapamycin (10 µM). j Images of the indicated groups infected with AdGFP-RFP-LC3B. Scale bar, 7.5 µm. *P < 0.05; **P < 0.01. The data are expressed as the means ± s.d. Statistical analysis was carried out via one-way ANOVA.