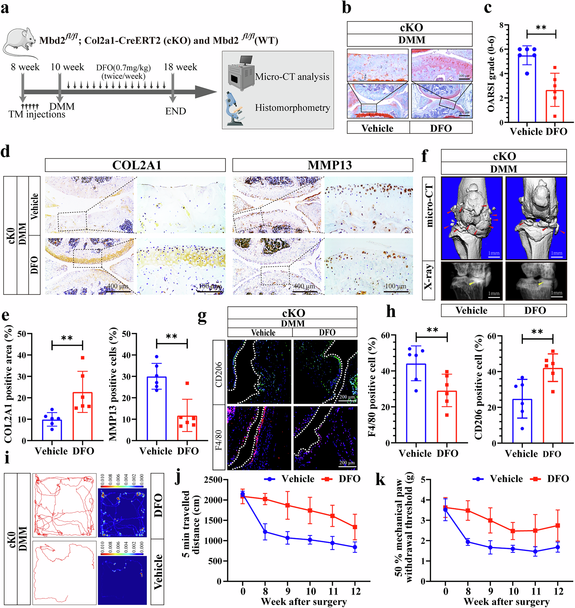
Fig. 4: A ferroptosis inhibitor rescued OA progression induced by Mbd2 deletion.

a A schematic diagram of the animal experiment design. cKO male mice received five daily intraperitoneal injections of tamoxifen at 8 weeks of age. Two weeks later, mice were DMM operated and 0.7 mg kg−1 DFO or vehicle were articularly injected twice a week for 7 weeks and sacrificed at 8 weeks post-surgery. b S.O staining of the knee joint sections from cKO mice injected with DFO or vehicle after DMM surgery. c The OARSI scores of cKO mice injected with DFO or vehicle after DMM surgery (n = 6 mice per group). d Representative images of COL2A1 and MMP13 staining in knee sections in cKO mice injected with DFO or vehicle after DMM surgery. e Quantitative analysis of images in d. f 3D reconstructed images and X-rays of mice knee joints revealing the changes in femoral and tibial surfaces and SBP thickness, respectively. Red arrowheads indicate the hyperplastic osteophytes and yellow arrowheads indicate the sclerosis of the SBP. g Representative images of CD206 and F4/80 expression in the synovium of knee sections in cKO mice injected with DFO or vehicle after DMM surgery. h Quantification analysis of images in g. i–k The open field assay reflected the 5-min movement trajectory of the mice (i) and statistical analysis (j and k). *P < 0.05, **P < 0.01, ***P < 0.001.