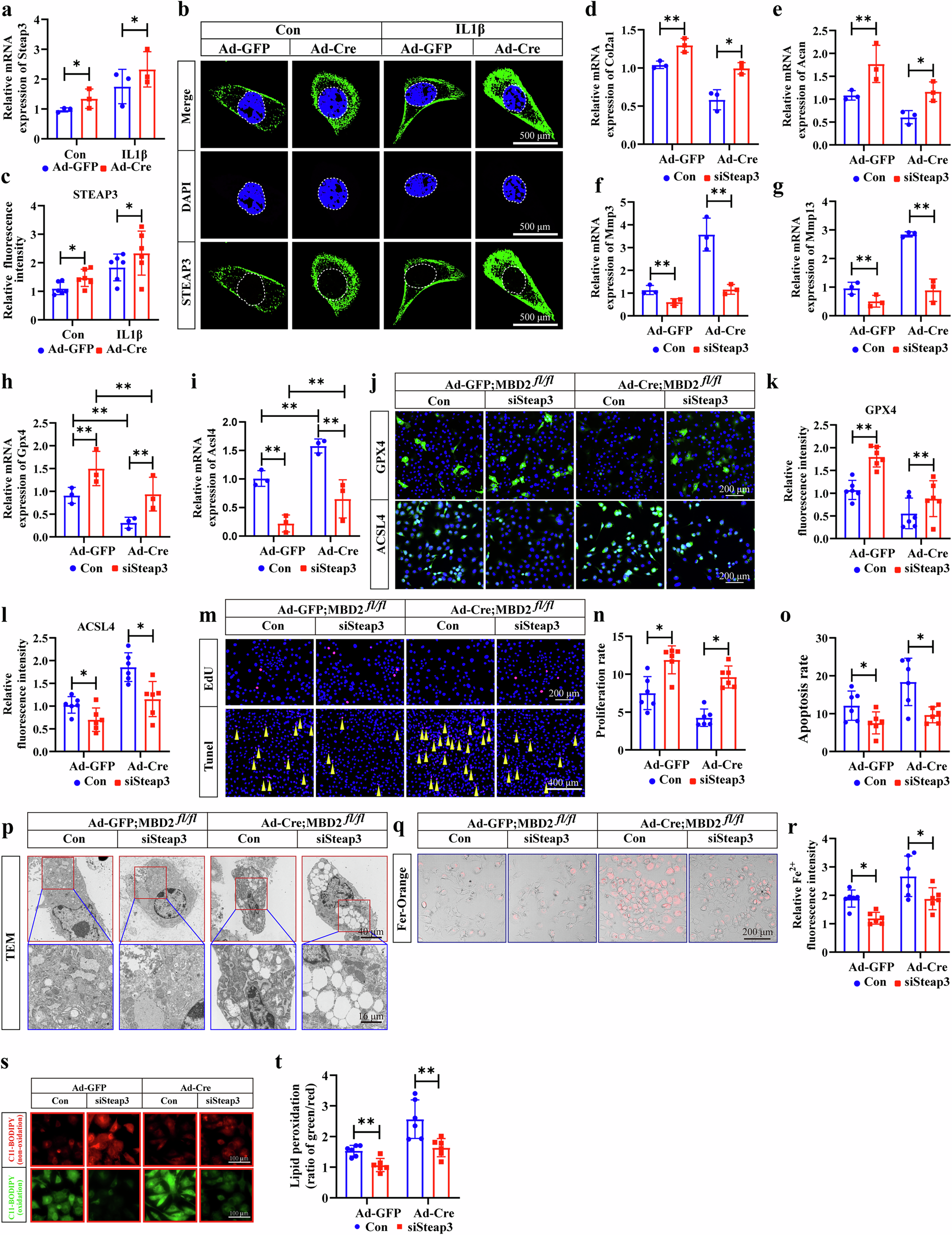
Fig. 6: Steap3 deletion rescued cartilage degeneration and ferroptosis caused by Mbd2 deletion.

a The relative mRNA expression of Steap3 in Ad-GFP or Ad-Cre infected Mbd2fl/fl primary chondrocytes with or without siSteap3 double infection. b Immunofluorescence staining showed the expression and localization of STEAP3 in Ad-GFP or Ad-Cre infected Mbd2fl/fl primary chondrocytes with or without 5 ng ml−1 IL-1β treatment for 24 h. c Quantitative analysis of STEAP3 fluorescence intensity in Ad-GFP or Ad-Cre infected Mbd2fl/fl primary chondrocytes with or without siSteap3 double infection. d–g Relative mRNA expression of Col2a1 (d), Acan (e), Mmp3 (f) and Mmp13 (g) in Ad-GFP or Ad-Cre infected Mbd2fl/fl primary chondrocytes with or without siSteap3 double infection. h The relative mRNA expression of Gpx4 in Ad-GFP or Ad-Cre infected Mbd2fl/fl primary chondrocytes with or without siSteap3 double infection. i Relative mRNA expression level of Acsl4 in Ad-GFP– or Ad-Cre–infected Mbd2fl/flprimary chondrocytes with or without siSteap3 double infection. j Immunofluorescence staining revealed the expression of GPX4 and ACSL4 in Ad-GFP and Ad-Cre infected Mbd2fl/fl primary chondrocytes with or without siSteap3 double infection. k The quantitative analysis of immunostained ferroptosis markers GPX4 in Ad-GFP or Ad-Cre infected Mbd2fl/fl primary chondrocytes with or without siSteap3 double infection. l Quantitative analysis of immunofluorescence intensity of ACSL4 in Ad-GFP– or Ad-Cre–infected Mbd2fl/fl primary chondrocytes with or without siSteap3 double infection. m TUNEL staining and EdU staining in Ad-GFP or Ad-Cre infected Mbd2fl/fl primary chondrocytes with or without siSteap3 double infection. yellow arrowheads indicate TUNEL-positive cells. n, o Quantitative analysis of TUNEL staining and EdU staining in Ad-GFP or Ad-Cre infected Mbd2fl/fl primary chondrocytes with or without siSteap3 double infection. p Representative TEM images of mitochondria in Ad-GFP and Ad-Cre infected Mbd2fl/fl primary chondrocytes with or without Ad-siSteap3 double infection. q Representative staining for ferrous ions in the indicated groups in Ad-GFP or Ad-Cre infected Mbd2fl/fl primary chondrocytes with or without siSteap3 double infection. r Quantitative analysis of ferrous ions concentration in the indicated groups. s,t Representative staining for lipid ROS in the indicated groups (s) and statistical analysis (t) of lipid peroxidation in different groups (green:red ratio). *P < 0.05, **P < 0.01.