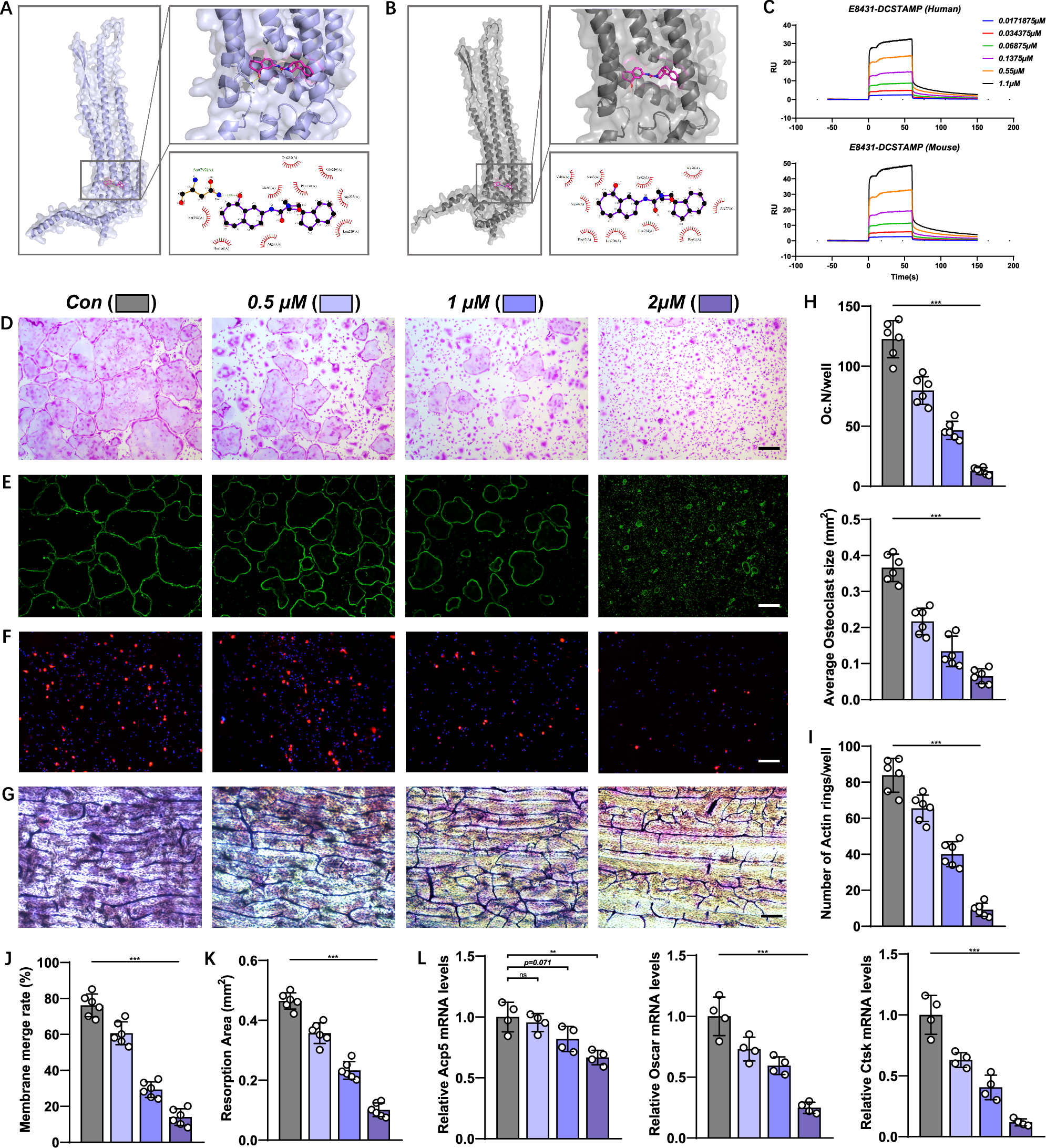
Fig. 4: The DCSTAMP antagonist hampers preosteoclast fusion and bone resorption in vitro.

a A molecular docking visualization illustrating the binding of E8431 to human DCSTAMP. b Molecular docking representation showcasing the binding of E8431 to mouse DCSTAMP. c Sensorgrams from SPR experiments depicting the interaction between varying concentrations of E8431 and human/mouse DCSTAMP proteins. d The TRAP staining displaying mature osteoclasts derived from primary mBMMs. Scale bar, 200 μm. e A visualization of the F-actin cytoskeleton via FITC-phalloidin staining. f The cell–cell fusion assay conducted with preosteoclasts. Scale bar, 200 μm. g A pit formation assay evaluating osteoclast activity. Scale bar, 100 μm. h The quantification of osteoclast quantities and average sizes per well derived from the TRAP staining of in vitro differentiated osteoclasts. Scale bar, 200 μm. i The quantification of F-actin ring formations based on FITC-phalloidin staining. j An assessment of the membrane merge rate from the cell–cell fusion assay. k The quantification of the resorption area from the pit formation assay. l An evaluation of the transcriptional expression levels of osteoclastic genes such as Acp5, Oscar and Ctsk. N = 4 for qPCR assays per group; N = 6 for other panels. The data are presented as mean ± s.d. Statistical significance levels are denoted as follows: *P < 0.05, **P < 0.01, ***P < 0.001; ns, not significant.